各镇区,县各部、委、办、局,指挥部各工作组:
为做好滞留扬州主城区人员返程工作,根据市指挥部统一要求,制定以下工作流程。
一、适用对象
1、户籍地、居住地、工作地在宝应,因疫情封控管理滞留在扬州主城区且需返程人员。
2、居住地在宝应,从境外返回,在扬州集中医学观察超过28天人员。
二、返宝流程
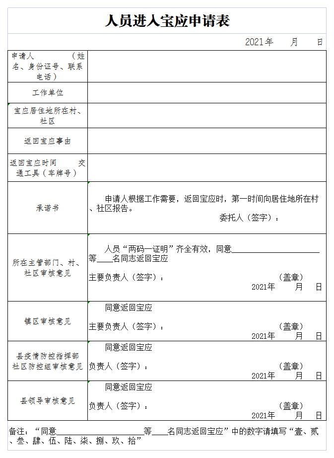
1、同步申请。在申请离扬的同时申请请返宝。委托家人、同事填写《人员进入宝应申请表》(样式附后),与居住地所在社区(村)或单位取得联系,由社区(村)或单位明确一位责任人负责对接联系(境外隔离人员不需要填表,直接与村居、社区挂包责任人联系)。由责任人向所在镇区申报,镇区审核同意后,将申请表报社区防控组审核批准。
2、提前准备。滞留扬州人员在获得市指挥部允许返宝的批准后,将批准情况(包括返程时间、返程方式、接驳站点)告知宝应责任人。责任人将信息报送到镇区,镇区汇总后推送给县社区防控组。社区防控组将信息推送给综合协调组,由综合协调组与市指挥部滞留扬州外地人员返程工作专班反馈信息进行比对,比对确认后通知责任人,同意相关人员返宝。
3、有序运转。社区防控组根据当日返宝人员数量,通知交通检查组安排车辆,到扬州主城区指定道口和地点接回滞留扬州人员,并接驳转运至界首道口王桥客运站,由各镇区安排车辆从王桥客运站将滞留扬州人员转运到所在村(社区)。
4、规范居家。滞留扬州人员返回后,由所属镇区落实“五包一”居家健康监测,非境外返回人员居家健康监测时间7天,期间3次核酸检测;境外返回人员居家健康监测时间14天,期间5次核酸检测。
三、其他事项
1、滞扬返程人员要落实个人防护措施,返宝途中全程佩戴口罩,并服从工作人员指挥调度。
2、夏集镇要明确人员(1名警察、1名工作人员)在王桥客运站值班值守,确保各镇区有序转运滞留扬州人员。
3、滞扬返程人员原则上不自驾车返宝。驾驶货车等确需自驾车的,按市指挥部要求做好消杀工作,由所属镇区负责引导返回村居。
4、境外返宝人员滞留其他城市28天以上的,参照本工作流程执行;境外返宝人员在第一入境点集中医学观察14天的,仍按原工作流程办理。
5、扬州主城区全域低风险,市指挥部不再审批滞扬人员返程后,不再执行本工作流程。
宝应县新型冠状病毒感染的肺炎
疫情防控工作指挥部办公室
2021年8月30日
附:人员进入宝应申请表






