江城区广大居民朋友:
为进一步阻断疫情传播,区新冠肺炎疫情防控指挥部决定对封控区、管控区、防范区重点区域开展全员核酸检测,现将三区核酸检测有关事项通告如下:
一、采样时间:3月22日上午8:00-11:00。
二、检测对象:封控区、管控区、防控区区域内所有人员。
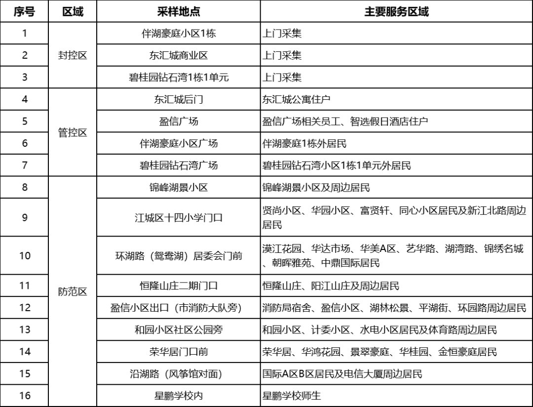
三、采样地点详见下图:

四、注意事项
(一)检测时请主动出示“粤核酸码”,并全程佩戴口罩,与他人保持1米以上间隔,不交谈,不聚集。
(二)如在48小时内曾接种新冠疫苗的,须在接种满48小时后才能进行核酸采样检测。
(三)请按照现场工作人员指引,前往封控区、管控区、防范区核酸采样点进行采样,不能混区采样,遵守现场秩序。
阳江市江城区新冠肺炎
疫情防控指挥办
2022年3月21日






