9月17日0—24时,全国21个省(自治区、直辖市)报告新增新冠肺炎本土确诊病例106例、无症状感染者930例。江西省吉安市永丰县15天内新增448例感染者; 黑龙江省佳木斯市城区在区域核酸检测中发现2例初筛阳性;湖南省湘乡市在外省返乡人员中发现1例无症状感染者。重庆市确诊首例境外输入猴痘病例。国庆长假临近,流动性风险不断加大,为严防疫情输入,浏阳市新型冠状病毒感染的肺炎防控指挥部办公室发布8条重要提醒:
1.所有省外来(返)浏人员、省内有本土疫情区县来(返)浏人员均需提前2天通过申报系统或电话向所在村(社区)、工作单位、所住酒店报备,配合落实隔离医学观察、健康监测、核酸检测等相关防控措施。对瞒报、谎报个人行程和健康状况的,造成不良后果的,将可能依法被追究法律责任。

2.省外来(返)浏人员需持有48小时核酸检测阴性证明,在入浏后第一时间落地检并进行“3天2检”(第1天和3天各开展一次核酸检测,间隔24小时以上),最后一次核酸检测阴性结果出来前,不参加聚集性活动、不进入公共场所,避免乘坐公共交通工具,建议居家不外出。
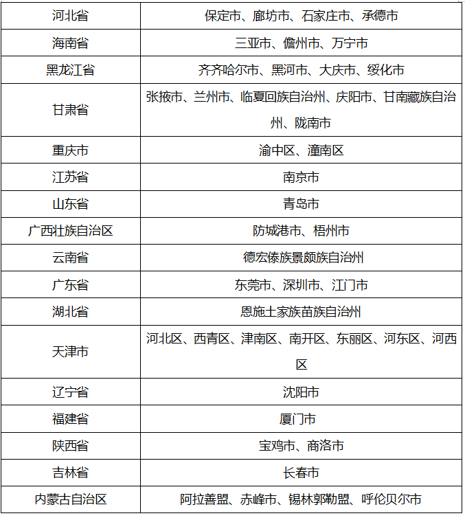
3.中高风险地区、7天内有一定范围社区传播或已实施大范围社区管控措施的县区旅居史人员需落实7天隔离医学观察。近7日内有新疆维吾尔自治区、西藏自治区、青海省旅居史人员和有四川省、贵州省、江西省疫情发生的县(区)旅居史人员,务必第一时间闭环转运(自驾人员闭环自驾),按省市要求分级分类落实健康管控措施。省市根据疫情形势变化将适时调整防疫政策,请配合村(社区)落实相关防疫措施。
4.居家隔离医学观察对象应单独居住或单间居住,尽量使用单独卫生间,做好个人防护,尽量减少与其他家庭成员接触,居家隔离医学观察期间本人及共同居住人不得外出,拒绝一切探访。居家健康监测对象除采核酸外均不能外出。
5.市域范围(全域)内所有人员7天内必须至少开展一次核酸检测,风险职业人员和重点机构场所人员核酸检测按规定频次执行。全市各类宾馆、酒店、旅游景区和经营性密闭场所,进入时应查验72小时内核酸阴性证明,其他公共场所应查验7天内核酸阴性证明。
6.个人要养成勤洗手、戴口罩、常通风、公筷制、“一米线”、咳嗽礼仪、清洁消毒等良好卫生习惯,主动配合测温、扫场所码等防疫措施,出现发热、干咳等新冠可疑症状,及时主动报告并开展核酸检测。
7.严格控制聚集性活动举办,非必要不举办聚集性活动,确需举办的,按照“谁举办、谁负责”的原则,制定活动疫情防控方案向属地政府报备,并严格落实到位。参加活动人员需扫码、查验48小时内核酸阴性证明,外省来(返)浏人员应至少完成“3天2检”措施。提倡“喜事缓办、丧事简办、宴会不办”。
8.鉴于国内多地疫情外溢和传播风险仍然较大,倡导广大干部职工和市民群众就地过节,减少跨地市出行,非必要不前往有本土疫情发生的地区及陆路边境口岸城市旅游或出差,避免前往境外和国内高中风险地区。
9月18日国内涉疫重点地区:








