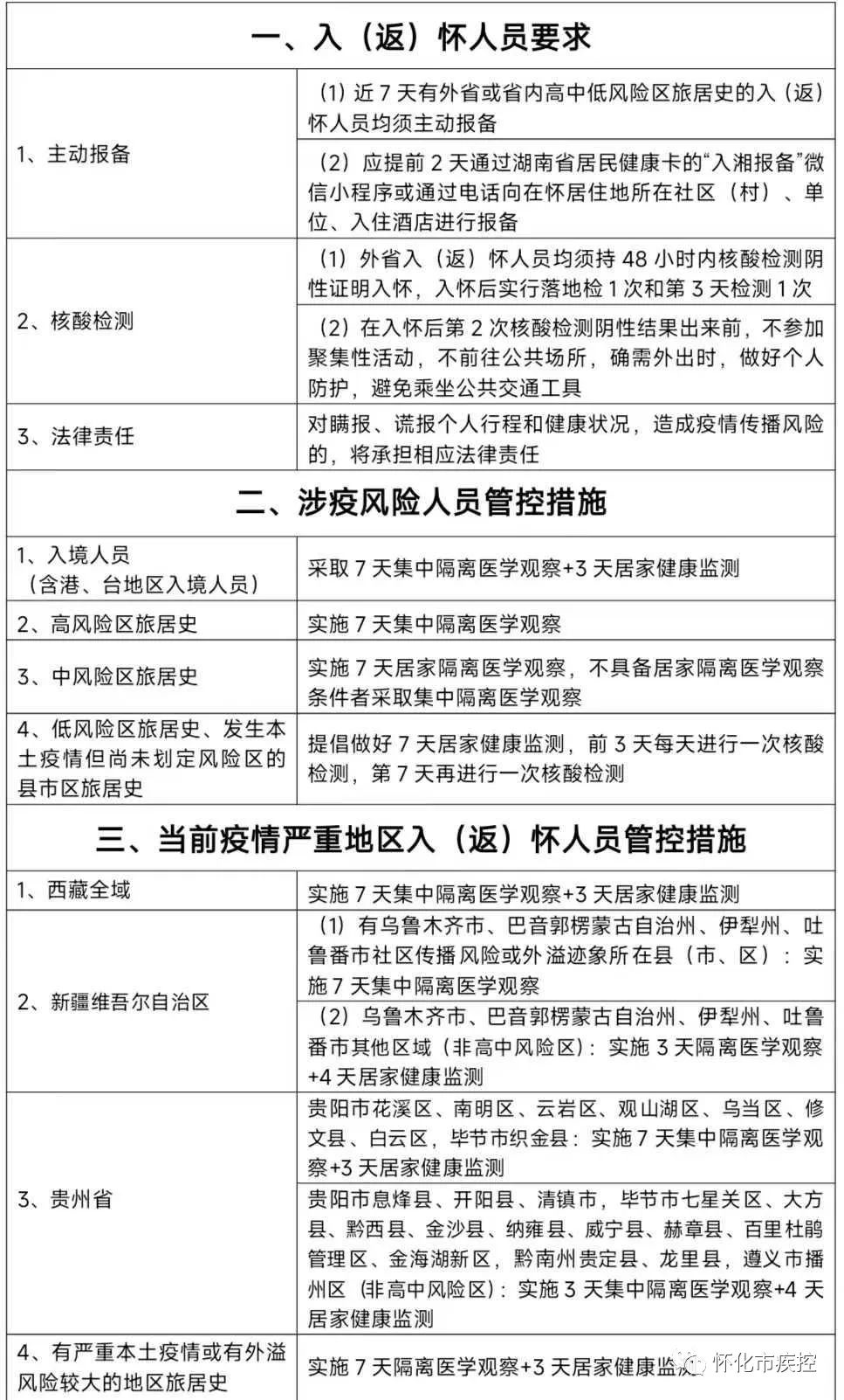
近期,国内疫情形势复杂严峻。新疆多日持续报告非管控感染者,并外溢至我省长沙市和永州市;贵州疫情快速发展,贵阳、毕节、遵义等地均有非管控感染者报告,且病例数处于高位;天津疫情处于快速发展期,连续核酸筛查均检出社会面感染者,社区传播风险较高;四川疫情持续发展,波及范围广,新增风险点涉及医院、超市、农贸市场等多个人员密集场所;西藏疫情形势依然严峻,且仍有外溢,疫情传播风险依然较高;青海作为出藏主要中转省份,需持续关注;江西、云南、广东、湖北、甘肃等多地疫情仍在进展,存在一定的社区传播风险。为持续做好我市疫情防控工作,切实防范疫情输入和传播风险,怀化疾控发布疫情防控提示:
注:以上政策内容来源于怀化市疾控官微发布的怀化市疾控中心提醒






