徐州市疫情防控应急指挥部发布春节期间防疫《指引》
为进一步做好全市春节期间新冠肺炎疫情防控工作,徐州市疫情防控应急指挥部预防控制组组织专家制订了《春节期间来徐返徐人员健康管理工作指引》《春节期间重点场所重点单位疫情防控指引》《新冠肺炎疫情应急处置工作指引》《新冠病毒疫苗接种工作指引》(以下简称《指引》),要求各县(市、区)、徐州经济技术开发区、徐州高新技术产业开发区、徐州淮海国际港务区疫情防控应急指挥部,市疫情防控应急指挥部预防控制组各成员单位结合实际,认真贯彻执行。
春节期间来徐返徐人员健康管理工作指引
为指导各地科学、精确、有效做好春节期间来徐返徐人员健康管理工作,依据国务院联防联控机制和省、市疫情防控应急指挥机构相关要求,特制定本指引。
一、入境来徐返徐人员
(一)管理要求
对入境来徐返徐人员实施“14+14”健康管理措施,即:14天集中隔离医学观察期满符合解除隔离条件的,继续严格实施14天居家隔离医学观察。
对在外省入境并解除集中隔离后14天内回到我市的人员,在其回到我市的当天起,实施居家隔离医学观察至满解除集中隔离后14天。
居家隔离医学观察期间经两次核酸检测均为阴性者,可以纳入常规管理。
经“快捷通道”入境人员参照上述要求,将闭环管理时间延长至入境后第28天。
(二)工作措施
1、接驳转运
对在省内集中隔离的入境人员,直接安排专车从集中隔离点接驳转运;对在省外集中隔离的入境人员,安排专车在“两站一场”进行接驳转运,将解除隔离人员全程受控转运至居家隔离场所,确保其抵达的当天实施居家隔离医学观察。各地要根据各方推送的省外解除隔离入境人员信息,主动联系当事人,告知“14+14”健康管理措施,并要求其在来徐途中规范做好个人防护。
2、集中隔离
根据近期省涉外疫情防控工作的调整部署,入境来徐返徐人员第一个14天的集中隔离医学观察安排在外地进行;经各地疫情防控机构评估,对解除集中隔离后入境来徐返徐人员,凡不具备居家隔离医学观察条件的,应统一组织实行集中隔离医学观察。
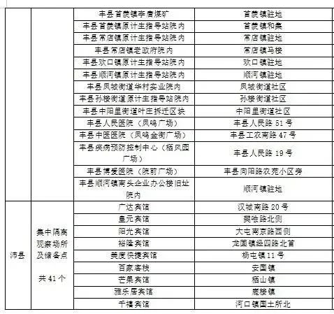
各地统筹考虑各类重点人员来徐返徐后的隔离接纳能力,按照每万常住人口20间的规模,确定集中隔离场所、后备隔离场所和临时隔离场所“三个梯次”的启用秩序(见附表1)。隔离场所启用后不得提供与隔离无关的服务。加强隔离场所管理,按照“三区两通道”要求科学合理设置内部流程,严格做好消毒工作,规范处置医疗废物;按照每班“1医1护1公安”的要求配齐隔离区内医护人员 (含心理服务人员)、公安人员,同时配备足量的进餐、垃圾清运、保安等人员,满足日常换班需求;加强隔离场所服务人员培训和日常健康监测,落实隔离场所消防、食品等安全责任。
3、居家隔离
对入境人员解除集中隔离医学观察后,必须继续严格实施14天居家隔离医学观察。居家隔离场所应为观察对象的自有或租赁房屋,如果有多套房屋,尽可能单独居住;如果只有一套房屋,则单独房间居住,并有独立卫生设施。房间应该通风良好,活动区域应该和其他家庭成员尽可能不产生重叠,可能产生重叠的区域需要做好通风和日常消毒。房间不应使用空调,尤其不能使用和其他房间共通的中央空调,如需取暖则应使用取暖器。居家隔离的房间内应当准备医用外科口罩、消毒纸巾、84消毒液等消毒剂、设置套有塑料袋并加盖的垃圾桶,有效防止家庭成员间的交叉感染,杜绝“一人得病全家感染”。
各地要进一步压实社区网格化管理责任,建强由街道(乡镇干部)、基层医疗卫生机构医务人员、社区网格员、社区民警及志愿服务者等共同组成“五包一”社区防控工作组,加强对居家观察管理人员健康宣教,落实个人和家庭自我管理责任;明确专人负责监管,确保居家隔离医学观察期间不离开隔离场所。每日通过电话联系掌握居家隔离人员健康状况,一旦发现体温异常或其他症状时,要安排专人陪同就医,并立即向县级卫生健康部门报告。
4、核酸检测
入境人员第一个14天集中隔离解除前的核酸检测应使用2种不同品牌试剂进行平行检测;居家隔离医学观察的第3 天(48小时后)、第14天开展2次核酸检测,采取上门的方式进行采样。对在外省入境并解除集中隔离后14天内回到我市的人员,应在其回到我市的3天内、解除集中隔离后的第14天开展2次核酸检测(全市具备资质的核酸检测机构名录详见附表2)。
二、中高风险地区来徐返徐人员
(一)管理要求
对离开中高风险地区未满14天的人员,应釆取集中隔离措施至其离开中高风险地区满14天;集中隔离期满符合解除隔离条件的,继续实施14天居家观察管理。
对离开中高风险地区已满14天人员,应居家观察管理至其离开中高风险地区满28天。
居家观察管理期满经两次核酸检测均为阴性者,可以纳入常规管理。
(二)工作措施
1、追踪排查
各地要整合公安、通信管理、卫生健康等部门和街道(社区)力量,充分发挥社区网格化管理作用,利用大数据等信息化手段,精准摸排中高风险地区来徐返徐人员,并追踪到位纳入健康管理。
2、接驳转运
各地要完善由交通运输、公安、卫健等部门和街道(社区)组成的接驳转运工作专班,在“两站一场”利用健康码、行程卡、购票信息等排查国内中高风险地区来徐返徐人员;对离开中高风险地区未满14天的人员全部转运至集中隔离观察场所。要使用专用车辆开展人员转运,工作人员应做好个人防护,转运对象应全程佩戴医用口罩,保持乘坐间距,严防交叉感染;每次转运后应对车辆进行通风和清洁消毒。
3、集中隔离
集中隔离医学观察的管理要求同“入境来徐返徐人员”。
4、健康监测
集中隔离期间应开展每日健康监测。解除集中隔离观察后,应将其纳入社区网格化管理,实行居家观察管理。各地要建强由街道(乡镇干部)、基层医疗卫生机构医务人员、社区网格员、社区民警及志愿服务者等共同组成“五包一”社区防控工作组,加强对居家观察管理人员健康宣教,落实个人和家庭自我管理责任,开展每日2次体温检测并向社区报告。居家观察管理期间不得组织或参加会议、聚餐等聚集性活动,不得从事学校、培训机构组织的线下教学授课或其他集体活动,不得进入歌舞厅、浴室、电影院、网吧等室内密闭场所,外出时全程佩戴口罩,不乘坐公共交通工具,与他人保持1米安全距离, 避免前往人员密集场所和参加聚集性活动。如出现发热、干咳、乏力、腹泻等症状,应当及时报告,并转运到就近的具有发热门诊的医疗机构诊治。
5、核酸检测
对离开中高风险地区未满14天的人员,集中隔离期间进行2次核酸检测(追踪到的当日和解除隔离前一日各1次);解除集中隔离前的核酸检测应使用2种不同品牌试剂进行平行检测。在居家观察的第3天、第14天各进行1次核酸检测。
三、中高风险地区所在地来徐返徐人员
(一)管理要求
来自中高风险地区所在设区市(直辖市为县区)的低风险地区来徐返徐人员,应持有7日内核酸检测阴性证明(或能出示含7日内核酸检测阴性证明的健康码);对不能提供7日内核酸检测阴性证明人员,要开展采样检测,检测结果阴性方可自由流动。
(二)工作措施
1、采样检测
对不能提供7日内核酸检测阴性证明人员,由各地接驳转运工作专班转运至采样服务点(见附表1)进行采样。在核酸结果出具前做好个人防护,并在规定地点(临时隔离场所)等候。
2、健康监测
每日开展2次自我体温检测,如出现发热、干咳、乏力、腹泻等症状,应当及时报告并到就近的具有发热门诊的医疗机构诊治。
四、冷链等高风险行业人员
(一)管理要求
从事冷链物品(含冷链食品)装卸、搬运、运输等高风险工作的来徐返徐人员,应持有7日内核酸检测阴性证明;对不能提供7日内核酸检测阴性证明人员,要开展采样检测,检测结果阴性方可自由流动。开展14天居家观察管理。
(二)工作措施
1、采样检测
对不能提供7日内核酸检测阴性证明人员,由各地接驳转运工作专班转运至采样服务点(见附表1)进行采样;在核酸结果出具前做好个人防护,并在规定地点(临时隔离场所)等候。
居家观察管理的第3天、第14 天各进行1次核酸检测。
2、健康监测
每日2次体温检测并向社区报告。不得组织或参加会议、聚餐等聚集性活动,不得从事学校、培训机构组织的线下教学授课或其他集体活动,不得进入歌舞厅、浴室、电影院、网吧等室内密闭场所。外出时全程佩戴口罩,不乘坐公共交通工具,与他人保持1米安全距离, 避免前往人员密集场所和参加人员聚集性活动。
五、春节期间返乡返城人员
(一)管理要求
2021年1月28日至3月8日期间,对如下返乡返城人员实施7日内核酸检测阴性证明查验、核酸检测和居家健康监测:一是从外省返回我市农村地区的人员,以及从外省返回我市城镇地区的进口冷链食品从业人员、口岸直接接触进口货物从业人员、隔离场所工作人员、交通运输工具从业人员;二是从省内中高风险地区所在设区市的其他低风险区域返乡返城人员;三是省内的进口冷链食品从业人员、口岸直接接触进口货物从业人员、隔离场所工作人员、交通运输工具从业人员等返乡返城人员。
(二)工作措施
1、排查登记
各地要组织乡镇(街道)、村(社区)做好返乡返城人员的摸排登记工作,充分发挥基层网格员、物业管理人员、志愿者等作用,采用上门面访、电话询问等方式,提前摸排即将返乡返城人员出发地点、抵达时间、人员类别等信息,并告知返乡返城健康管理要求。
乡镇(街道)要及时发布通告,要求返乡返城人员抵达当日向所在村(社区)登记,并发放告知书。
2、采样检测
村(社区)在返乡返城人员抵达当日查验其7日内核酸检测阴性证明或包含7日内核酸检测阴性信息的健康码;无有效证明者,应立即专车运送至就近核酸采样服务点,待核酸检测阴性后方可自由流动。
返乡返城人员在返回后第7天和第14天分别做一次核酸检测;返回时间总计不足14天的,以实际返乡返城时间落实核酸检测要求。
3、健康监测
对返乡返城人员在其返回后要开展14天的居家健康监测(无需居家隔离),期间不聚集、不流动,要求其每日测量体温(早晩2次),并主动向村(社区)报告异常健康状况。如果出现发热、干咳、咽痛、嗅(味)觉减退、腹泻等身体不适症状,所在村(社区)接到报告后,应立即安排专车转运至发热门诊排查就诊,全程做好个人防护。倡导返乡返城人员尽量减少流动,非必要不外出,通过电话、网络、视频等方式沟通联络,减少走亲访友,尽量避免前往人员密集场所,确需外出时应做好个人防护。乡镇(街道)、村(社区)要妥善做好返乡返城人员的生活保障,主动提供关心关爱服务。
严格对省内外从事冷链物品(含冷链食品)生产、装卸、搬运、运输等高风险工作的返乡返城人员开展居家健康监测,同时要求其不得组织或参加聚会、聚餐等聚集性活动,不得参加学校、 培训机构组织的线下教学授课或其他集体活动,不得进入歌舞厅、浴室、电影院、网吧等室内密闭场所。外出时全程佩戴口罩,不乘坐公共交通工具,与他人保持1米安全距离。
附表:
1.全市集中隔离观察场所和临时隔离采样服务点一览表(点开可看大图)
2.全市核酸检测实验室一览表:(点开可看大图)





