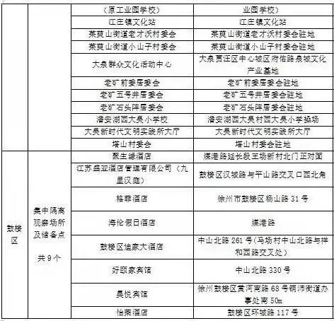
全市集中隔离观察场所和临时隔离采样服务点一览表


























春节期间返乡返城人员
(一)管理要求
2021年1月28日至3月8日期间,对如下返乡返城人员实施7日内核酸检测阴性证明查验、核酸检测和居家健康监测:一是从外省返回我市农村地区的人员,以及从外省返回我市城镇地区的进口冷链食品从业人员、口岸直接接触进口货物从业人员、隔离场所工作人员、交通运输工具从业人员;二是从省内中高风险地区所在设区市的其他低风险区域返乡返城人员;三是省内的进口冷链食品从业人员、口岸直接接触进口货物从业人员、隔离场所工作人员、交通运输工具从业人员等返乡返城人员。
(二)工作措施
1、排查登记
各地要组织乡镇(街道)、村(社区)做好返乡返城人员的摸排登记工作,充分发挥基层网格员、物业管理人员、志愿者等作用,采用上门面访、电话询问等方式,提前摸排即将返乡返城人员出发地点、抵达时间、人员类别等信息,并告知返乡返城健康管理要求。
乡镇(街道)要及时发布通告,要求返乡返城人员抵达当日向所在村(社区)登记,并发放告知书。
2、采样检测
村(社区)在返乡返城人员抵达当日查验其7日内核酸检测阴性证明或包含7日内核酸检测阴性信息的健康码;无有效证明者,应立即专车运送至就近核酸采样服务点,待核酸检测阴性后方可自由流动。
返乡返城人员在返回后第7天和第14天分别做一次核酸检测;返回时间总计不足14天的,以实际返乡返城时间落实核酸检测要求。
3、健康监测
对返乡返城人员在其返回后要开展14天的居家健康监测(无需居家隔离),期间不聚集、不流动,要求其每日测量体温(早晩2次),并主动向村(社区)报告异常健康状况。如果出现发热、干咳、咽痛、嗅(味)觉减退、腹泻等身体不适症状,所在村(社区)接到报告后,应立即安排专车转运至发热门诊排查就诊,全程做好个人防护。倡导返乡返城人员尽量减少流动,非必要不外出,通过电话、网络、视频等方式沟通联络,减少走亲访友,尽量避免前往人员密集场所,确需外出时应做好个人防护。乡镇(街道)、村(社区)要妥善做好返乡返城人员的生活保障,主动提供关心关爱服务。
严格对省内外从事冷链物品(含冷链食品)生产、装卸、搬运、运输等高风险工作的返乡返城人员开展居家健康监测,同时要求其不得组织或参加聚会、聚餐等聚集性活动,不得参加学校、 培训机构组织的线下教学授课或其他集体活动,不得进入歌舞厅、浴室、电影院、网吧等室内密闭场所。外出时全程佩戴口罩,不乘坐公共交通工具,与他人保持1米安全距离。





