一、4月7日0时至24时新增无症状感染者情况
4月7日0时至24时,南通无新增本土确诊病例,新增本土无症状感染者12例,其中无症状感染者86-89系4月7日第39号通告所涉4名核酸初筛阳性人员;无症状感染者90-97基本情况和行程轨迹涉及新增风险点位附后(之前公布过的相同风险点位已管控,不再重复公布)。
本轮疫情(3月4日)以来,南通市无新冠肺炎本土确诊病例,累计报告本土无症状感染者97例,解除医学观察3例,94例在定点医疗机构隔离医学观察。
在此提醒广大市民,如发现与公布的相关人员行程轨迹有交集,请立即向所在镇(街道)、村(社区)报备,配合落实流调排查、核酸检测、隔离管控等措施。隐瞒与确诊病例或者无症状感染者有密切接触史,导致疫情传播扩散的,将承担相应法律责任。
南通市将对与新冠病毒核酸检测阳性人员的时空伴随者赋健康码“黄码”,请及时关注健康码状态。一旦发现转为“黄码”,应立即主动向所在社区(村)和单位报告,配合落实相应健康管理措施。经属地防指再甄别,判定为密接、次密接的,落实相应健康管理措施;其他“黄码”人员落实7天居家健康监测,第1、3、7天核酸检测。
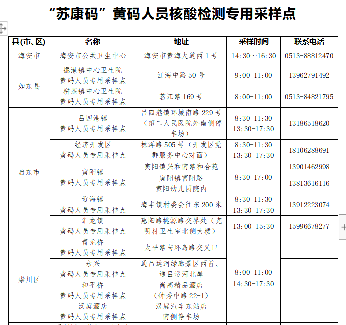
“黄码”人员如需采样检测或就医,须前往专用核酸采样点和定点医院(名单附后)。在“黄码”人员较多的社区设置临时或流动“黄码”采样点(由属地防指另行发布),如对赋码有异议,请及时向所在社区(村)申请复核。
请广大市民朋友继续增强防范意识,坚持“防疫三件套”,规范佩戴口罩、保持社交距离、注意个人卫生;牢记“防护六还要”,口罩还要戴、社交距离还要留、咳嗽喷嚏还要遮、双手还要经常洗、窗户还要尽量开、疫苗还要及时种。如出现发热、咳嗽等症状,在做好个人防护前提下,及时就近前往医院发热门诊就诊。
二、相关人员基本情况和行程轨迹涉及新增风险点位
无症状感染者86何某(第39号通告阳性人员3);
无症状感染者87苏某(第39号通告阳性人员4);
无症状感染者88何某(第39号通告阳性人员5);
无症状感染者89成某(第39号通告阳性人员6);
以上4人行程轨迹涉及风险点位已管控。
无症状感染者90:韩某,男,54岁,个体经营户,住南通开发区星月花园,在集中隔离管控人员中发现。
3月31日,4月3日、4日,珂玛纺织有限公司(南通市经济技术开发区四圩桥村17组)。
4月4日,“南京蒸优味餐饮店”(朝阳路店)。
无症状感染者91:张某,女,34岁,工人,住通州区先锋街道润锋花苑,在集中隔离管控人员中发现。行程轨迹涉及风险点位已管控。
无症状感染者92:许某,男,64岁,个体经营户,住通州区先锋街道三圩头村4组,在重点人群筛查中发现。
4月1日-6日,先锋街道三圩头村4组小许批发部。
4月5日,杨某小卖部。
无症状感染者93:周某,男,29岁,货车司机,在交通服务查验点发现。
4月1日—3日,启东高新区银海路中转站,江苏邦全展示设备制造有限公司(近海镇高新区江滨路46号)。
4月6日,启东市通海大道中转站,江苏邦全展示设备制造有限公司。
无症状感染者94:刘某,男,25岁,机修工,住通州区川姜镇志南村4组,系我市无症状感染者42陆某的密切接触者,在集中隔离管控人员中发现。行程轨迹涉及风险点位已管控。
无症状感染者95:刘某,男,51岁,公司职员,住通州区金沙街道新都花园,在重点人群例行检查中发现。行程轨迹涉及风险点位已管控。
无症状感染者96:汪某,男,58岁,工人,住崇川区世纪东城小区,系我市无症状感染者84何某的密切接触者,在集中隔离管控人员中发现。
4月2日、3日,江苏隆堡电子科技有限公司(国强路33号4幢)。
4月4日,欢乐番茄蔬果店(世纪新城21幢)、亿龙蔬果超市(小区北大门东面),世纪花城菜市场,新区学校外围(盘香路)。
4月5日,世纪东城西门菜市场。
无症状感染者97:葛某,女,57岁,后勤人员,住崇川区世纪东城,系我市无症状感染者84何某的密切接触者,在集中隔离管控人员中发现。
4月2日-6日,南通大学啬园校区。
4月2日,韩湘霸猪头肉店(崇川区裕景苑27栋)。
4月6日,乐众生活(陆洪闸店)。
【拓展】








