茂名市茂南区关于9月16日设置“黄码”人员核酸采样点的通告
为严格落实“黄码”人员健康管理相关要求,及时有效阻断新冠肺炎疫情传播,根据疫情防控需要,茂南区疫情防控指挥部研究决定,9月16日9时至22时在辖区内设“黄码”人员专用核酸采样点。
温馨提示:
1.请“黄码”人员提前准备好“粤核酸”微信小程序采样码,自行前往采样点开展核酸采样。在进行核酸采样时,做好个人防护,全程佩戴口罩,与他人保持1米以上间隔,不交谈,不聚集。
2.接种新冠疫苗48小时内不能进行核酸采样。
3.核酸检测结果出具前,请尽量减少流动,暂不参与聚集性活动,如有发热等不适症状,请主动到就近医院发热门诊就诊。
4.不参加核酸采样将会给您的生活带来诸多不便,造成严重后果的,还需承担相应法律责任。为了您和全区人民的健康,请广大居民积极配合,不信谣、不传谣,确保采样工作高效完成。如有疑问,可拨打茂南区疫情防控咨询电话:0668-3919322。
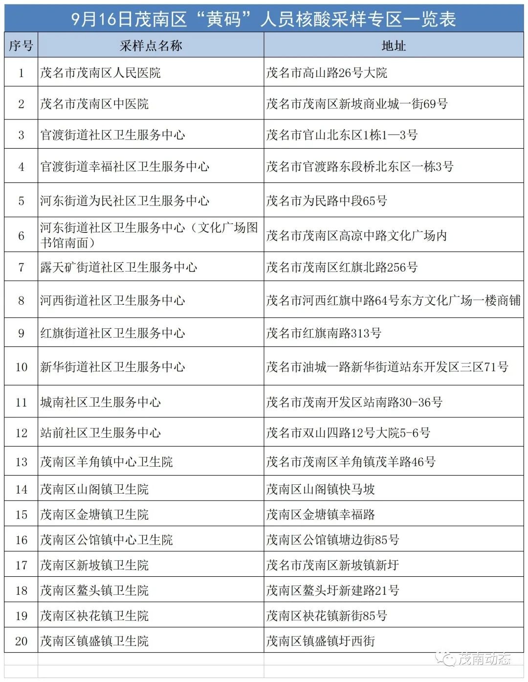
附件:9月16日茂南区“黄码”人员核酸采样专区一览表
茂名市茂南区新型冠状病毒肺炎
疫情防控指挥部办公室
2022年9月15日





