无锡市将采取电话预约方式,有序开恢复预防接种服务!
恢复接种后的注意事项请收好:
一、精准预约、错时接种。
为避免人流聚集,预防接种门诊将通过短信、电话、微信、“育苗通”APP等方式实行一对一精准预约受种者,儿童家长务必按照预约时间段前往接种门诊,接到通知但未能按时前来的儿童需等待重新预约。未接到电话通知的家长请勿自行前往接种门诊,工作人员将不予安排接种。
二、如实申报,严格预检。
各预防接种门诊在门诊外增设健康申报区域,在受种者及陪同人员进入预防接种门诊前,将有工作人员测量体温、询问健康状况、填写健康申报单。
若受种者及陪同人员有下列情形的,应暂缓预约接种:新冠肺炎确诊病例和无症状感染者出院后医学观察未满14天者;近14天内与新冠肺炎确诊病例和无症状感染者及其密切接触者有接触史者;近14天内去过疫情重点地区;受种者家庭成员14天内出现发热、咳嗽等症状者。
三、优先原则,有序接种。
各接种门诊将优先保证12月龄及以下儿童免疫规划及含免疫规划疫苗成份的疫苗接种,优先安排可能超过免疫程序时间的儿童和相关疫苗延续针次疫苗接种补种,特别要优先母亲HBsAg阳性的婴儿乙肝疫苗延续剂次的接种。每位受种者(幼儿无专用口罩可不作要求)和陪同人员(仅限1人)进入接种门诊必须自觉佩戴好口罩,保持安全距离(1米以上),并配合医务人员接受体温测量和健康状况询问,做好相关记录。
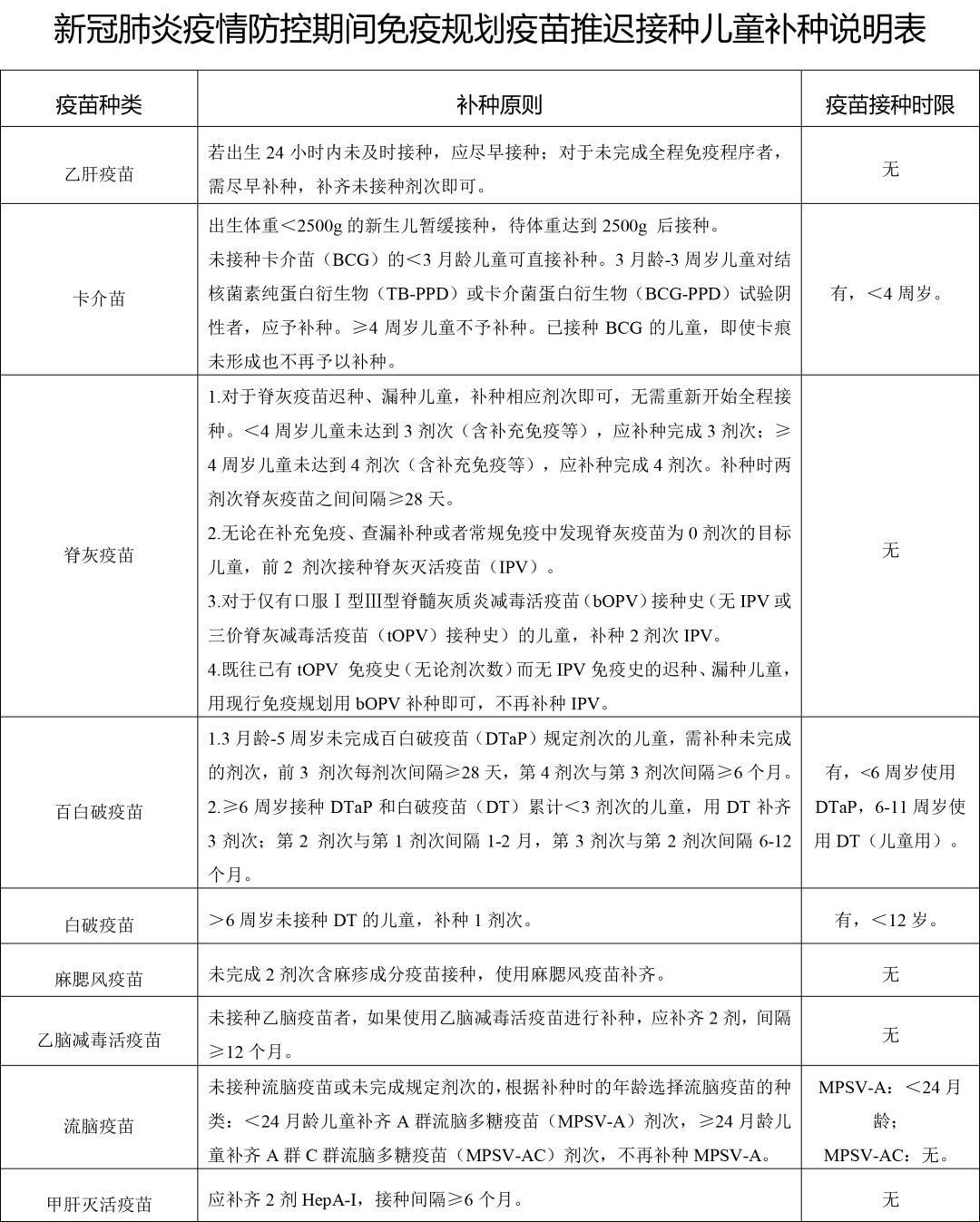
宝宝的疫苗接种时间快到了,推迟接种有影响吗?最长能推迟多长时间呢?能不能补种?
相关阅读:





