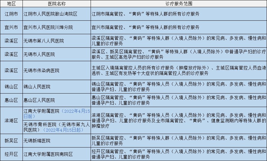
无锡市特定人群就医指定医院名单(截至2022年3月21日):
备注:
①主城区指梁溪区、锡山区、惠山区、滨湖区、新吴区、经开区。目前,为有序开展诊疗服务,门诊患者请务必提前预约,就诊时携带身份证(儿童患者携带户口本或陪同家属携带身份证)。
②特定人员指隔离管控(封控区、管控区、集中隔离场所、居家健康监测期内)、苏康码为“黄码”和健康监测期内等人员。
③隔离管控人员有发热、呼吸道感染等新冠肺炎十大症状的,主城区的人员至无锡市传染病医院就诊,江阴市的人员至江阴市人民医院敔山湾院区就诊,宜兴市的人员至宜兴市人民医院川埠分院就诊;其它综合性医疗服务至相应的以上名单中指定医院就诊





