苏州市春节假期和延迟企业复工期间有关问题解读
备注:
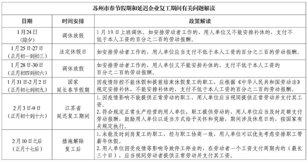
1.以上时间节点按现行省、市政府采取紧急措施有关通知要求排列,根据疫情防控需要,政府另有通知的,以最新通知要求为准。
2.对新型冠状病毒感染的肺炎患者、疑似病例、密切接触者在其隔离治疗期间或医学观察期间以及因政府实施隔离措施或采取紧急措施导致不能提供正常劳动的企业职工,企业应当支付职工在此期间的工作报酬。
有关问答:
1.疫情防控期间,用人单位是否可以与被感染患者等人员解除、终止劳动合同?
答:各类用人单位不得依据劳动合同法第四十条、四十一条与在隔离治疗期间或医学观察期间以及因政府实施隔离措施或采取延迟复工等其他紧急措施不能提供正常劳动的新型冠状病毒感染的肺炎患者、疑似病人、密切接触者解除劳动合同。
在此期间,劳动合同到期的,分别顺延至职工医疗期期满、医学观察期期满、隔离期期满或者政府采取的紧急措施结束。
2.疫情防控期间,被感染患者等人员工资如何支付?
答:对新型冠状病毒感染的肺炎患者、疑似病人、密切接触者在其隔离治疗期间或医学观察期间以及因政府实施隔离措施导致不能提供正常劳动的职工,用人单位应当视同提供正常劳动并支付其工资。
3.因政府采取延迟复工或其他紧急措施期间,职工工资如何支付?
答:对因政府采取延迟复工或其他紧急措施期间,不能提供正常劳动的职工,用人单位应当视同提供正常劳动并支付其工资。符合规定正常生产经营的用人单位,应当按照省、市规定做好疫情防控工作,职工提供劳动的,用人单位应当及时足额支付劳动报酬,鼓励用人单位以适当方式给予关怀和奖励,期间涉及休息日的,按国家有关规定执行。
4.政府采取的延迟复工等紧急措施解除后,用人单位因受疫情等影响导致停工停业的职工工资如何支付?
答:政府采取的延迟复工等紧急措施解除后,用人单位因受疫情等影响导致停工停业的,在劳动者一个工资支付周期内的(最长三十日),应当视同劳动者提供正常劳动并支付其工资。超过一个工资支付周期的,可以根据劳动者提供的劳动,按照双方新约定的标准支付工资;用人单位没有安排劳动者工作的,应当按照不低于本市最低工资标准的80%支付劳动者生活费。
5.政府延长的春节假期期间未休假职工的休息休假和工资报酬问题如何处理?
答:根据《国务院办公厅关于延长2020年春节假期的通知》,2020年1月31日至2月2日期间因疫情防控不能休假和提前结束休假复工的职工,应根据《中华人民共和国劳动法》规定安排补休。不能安排补休的,支付不低于本人工资的百分之二百的劳动报酬。
6.政府采取的延迟复工等紧急措施解除后,职工未能及时到岗复工怎么办?
答:政府采取的延迟复工等紧急措施解除后,未能及时到岗复工的职工,经与职工协商一致,用人单位可以优先考虑安排职工带薪年休假。其中,职工累计工作已满1年不满10年的,年休假5天;已满10年不满20年的,年休假10天;已满20年的,年休假15天。职工在带薪年休假期间享受与正常工作期间相同的工资收入。
7.受疫情影响用人单位在劳动用工管理方面可采取哪些应对措施?
答:一是用人单位因受疫情影响导致生产经营困难的,可以通过与职工协商一致采取调整薪酬、轮岗轮休、缩短工时、待岗等方式稳定工作岗位,尽量不裁员或者少裁员。符合条件的企业,可按规定享受稳岗返还。二是受疫情影响的企业,可以按照生产经营需要,申请执行综合计算工时制度,实行集中工作、集中休息方式保持正常生产经营。
8.疫情防控期间,为减少人员聚集,单位和个人可通过哪些渠道办理人社业务?
答:为避免出现人员密集办理业务情况,人社部门将大力推广服务事项不见面办理。将涉及用人单位和个人高频的各类人社服务事项推至网上办理、掌上办理,通过各地微信公众号或网上申报平台等途径实现在线查询、办理,通过邮递方式寄送有关材料,尽量减少现场办理环节。各级人力资源社会保障部门和经办机构将加强对不见面办理的业务、途径等方面的宣传,及时发布线上办理业务目录,并及时更新。同时畅通12333人力资源和社会保障服务热线政策咨询渠道。
9.政府采取的延迟复工等紧急措施期间,社会保险业务如何办理,是否会影响待遇享受?
答:为维护公众生命安全和身体健康,落实江苏省突发公共卫生事件一级响应要求,根据苏州市关于本行政区域内企业复工、复业时间的有关规定,各级社会保险经办机构将结合实际,适当调整2020年2月职工社会保险业务申报、结算期和征缴、到账期,并及时向社会通告,确保社保业务的平稳有序开展,确保正常的参保单位和职工各类社保待遇享受不受疫情影响。
10.用人单位未按规定执行“苏人保〔2020〕1号”文件或存在其他违反人力资源社会保障法律法规行为的如何处理?
答:用人单位未按规定执行“苏人保〔2020〕1号”文件规定,涉嫌存在不按规定支付其职工在政府采取的延迟复工等紧急措施期间工资报酬等克扣、无故拖欠劳动者工资违法行为,或者存在未经许可擅自从事职业中介活动等扰乱人力资源市场秩序行为的,职工或群众可以投诉或举报,相关行为一经查实,人力资源和社会保障部门将依法严肃处理,情节严重,涉嫌犯罪的,依法移送公安机关查处。





