苏州新冠疫苗怎么预约?
1、重点人群已经可以预约接种!
预约方式:
2、普通公众将全面预约接种
3月26日,苏州疾控公布苏州新冠疫苗接种预约方式!
育苗通微信预约:
免费!大陆居民凭有效居民身份证件均可预约。
一直可以约哦!
苏州新冠疫苗接种单位名单
【姑苏区】
【高新区】
【吴中区】
【相城区】
【工业园区】
【常熟市】
【张家港市】
【昆山市】
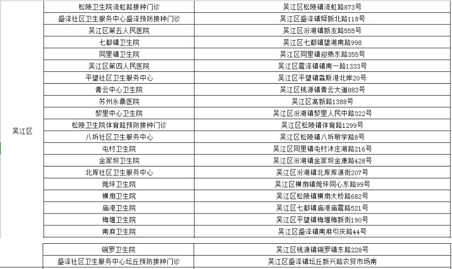
【吴江区】
【太仓市】
社会热点2022-09-14 09:02:14佚名
苏州新冠疫苗怎么预约?
1、重点人群已经可以预约接种!
预约方式:
2、普通公众将全面预约接种
3月26日,苏州疾控公布苏州新冠疫苗接种预约方式!
育苗通微信预约:
免费!大陆居民凭有效居民身份证件均可预约。
一直可以约哦!
苏州新冠疫苗接种单位名单
【姑苏区】
【高新区】
【吴中区】
【相城区】
【工业园区】
【常熟市】
【张家港市】
【昆山市】
【吴江区】
【太仓市】