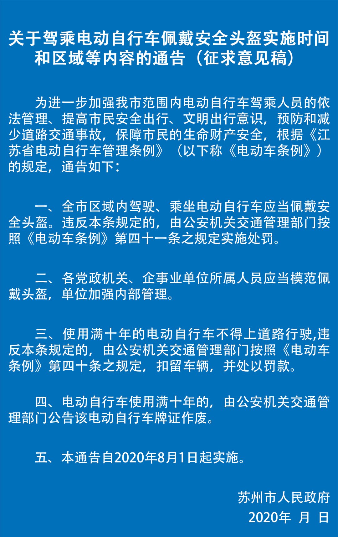
《关于驾乘电动自行车佩戴安全头盔实施时间和区域等内容的通告(征求意见稿)》
向社会各界公开征求意见的通告:
《关于驾乘电动自行车佩戴安全头盔实施时间和区域等内容的通告(征求意见稿)》
图片来源:苏州交警
文字版通告(征求意见稿)如下:
一、全市区域内驾驶、乘坐电动自行车应当佩戴安全头盔。违反本条规定的,由公安机关交通管理部门按照《电动车条例》第四十一条之规定实施处罚。
》》第四十一条:电动自行车驾乘人员未按照规定佩戴安全头盔的,由公安机关交通管理部门处警告或者二十元以上五十元以下罚款。
》》2020江苏省电动自行车管理条例原文:
二、各党政机关、企事业单位所属人员应当模范佩戴头盔,单位加强内部管理。
三、使用满十年的电动自行车不得上道路行驶,违反本条规定的,由公安机关交通管理部门按照《电动车条例》第四十条之规定,扣留车辆,并处以罚款。
四、电动自行车使用满十年的,由公安机关交通管理部门公告该电动自行车牌证作废。
五、本通告自2020年8月1日起实施。





