更新时间:2022年6月14日
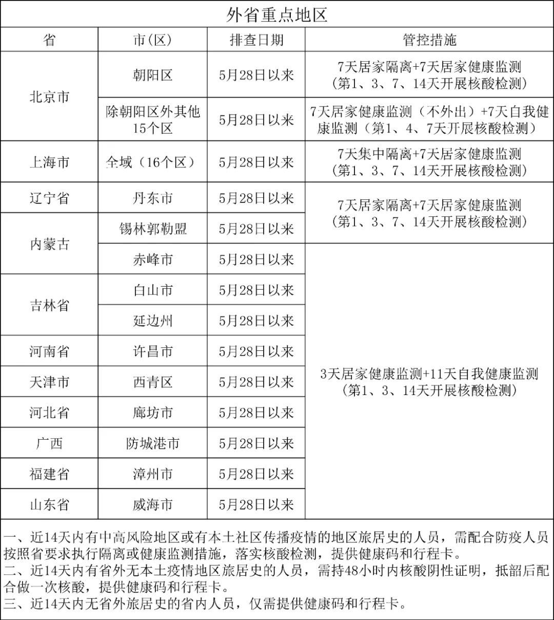
中高风险地区来韶返韶人员健康管理措施:
1、对近14天有高风险地区旅居史的来(返)韶人员、粤康码红码人员,实施14天集中隔离(第1、4、7、10、14天开展核酸检测,其中第14天双采双检)。
2、对近14天有中风险地区旅居史或高风险地区所在县(市、区,直辖市为街道),来(返)韶人员,实施14天居家隔离(第1、4、7、14天开展核酸检测,其中第14天双采双检)。
3、有明显社区传播疫情且对我市输入风险高的地市来(返)韶人员,实施7天居家隔离+7天居家健康监测(第1、3、7、14天开展核酸检测)。
4、对近14天有高风险地区所在地市或有本土社区传播疫情的地市来(返)韶人员,实施3天居家健康监测+11天自我健康监测(第1、3、14天开展核酸检测)。
最新消息:





