【进入清远规定】
(一)报备要求
以下人员应主动向所在居委(村)、工作单位、所住酒店报备,积极配合社区开展健康管理措施:
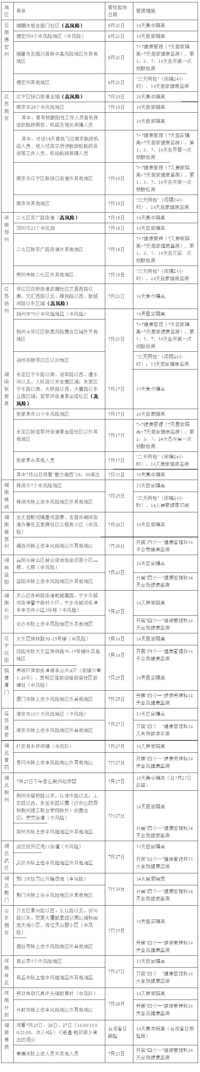
1、7月24日曾前往常德市大小河街游玩,或20:00-22:00乘坐过穿紫河三号船游河的人员。
2、7月24日以来从湖南省常德市来(返)清人员。
3、7月24日以来途经湖南省常德市,有过餐馆就餐、去洗手间等活动的人员。
4、曾观看过7月22日(18:00-19:00)“魅力湘西”演出的人员。
5、7月17日以来从湖南省张家界市及湖南省湘西土家族苗族自治州凤凰县来(返)清人员。
6、7月17日以来途经张家界市及凤凰县地区,有过餐馆就餐、去洗手间等活动的人员。
7、7月25日乘搭过CZ3382、CZ6322这两趟航班的旅客。
8、近14天(7月7日以来)从南京来(返)清人员。
9、除以上情况外,与公布的病例轨迹时间、地点有重叠的人员。
10、中高风险地区来(返)清人员。
(二)隔离及核酸政策
1、高风险地区来(返)清人员开展14天集中隔离。隔离期间,应严格遵守观察点的各项规定,配合做好核酸检测和健康监测。
2、高风险所在行政区来(返)清人员开展7天居家隔离和7天居家健康监测。不具备居家健康监测条件的,一律实施集中观察。居家健康监测期间,非必要不外出,不得参加任何聚集性活动。引起疫情传播或造成传播风险的,要依法追究责任。
3、高风险所在地市来(返)清人员开展“三天两检”(间隔24小时)和14天居家健康监测。
4、中风险地区来(返)清人员开展14天居家隔离。
5、中风险所在地市来(返)清人员开展“四个一”健康管理和14天自我健康监测。
上述措施时间自离开高中风险所在市、(区)县起算。对于出现本地传播疫情,尚未划定风险等级的地市,参照中风险所在地市管理。
6、建议所有外省来(返)清人员进行一次核酸检测。
7、密切关注自身及共同生活人员健康状况,如出现发热、干咳、乏力、咽痛、嗅(味)觉减退、腹泻等症状,做好防护及时前往医疗机构诊治,主动报告近14天活动史。
注:具体请咨询目的地社区,以社区三人小组具体执行为主。





