➤面试对象
已参加中小学教师资格考试笔试且各科笔试成绩合格并在有效期内,且满足以下条件之一者,方可报名参加本次面试:
(一)清远市户籍人员。
(二)持有广东省居住证(证件上“现居住地址”为清远市)并在有效期内的外省(市)户籍人员。
(三)清远市内普通高等学校在读研究生、三年级及以上的本科学生、毕业学年的专科学生、幼儿师范学校毕业学年学生;
(四)持港澳台居民居住证或港澳居民来往内地通行证或五年有效期台湾居民来往大陆通行证的港澳台居民。
(五)驻清部队现役军人和现役武警。
➤报名条件
(一)具有中华人民共和国国籍,身体健康。
(二)遵守宪法和法律,热爱教育事业,具有良好的思想品德。
(三)未达到国家法定退休年龄。
(四)符合《教师法》规定的学历要求:
1、报考幼儿园教师资格面试,应当具备幼儿师范学校毕业及以上学历;
2、报考小学教师资格面试,应当具备中等师范学校毕业及以上学历;
3、报考初级中学教师资格面试,应当具备高等师范专科学校或者其他大学专科毕业及以上学历;
4、报考高级中学教师资格面试和中等职业学校教师资格(包括中等专业学校、技工学校、职业高级中学文化课、专业课教师资格)面试,应当具备高等师范院校本科或者其他大学本科毕业及以上学历;
5、报考中等职业学校实习指导教师资格(包括中等专业学校、技工学校、职业高级中学实习指导教师资格)面试,应当具备中等职业学校毕业及以上学历,同时应具有初级及以上专业技术职务或中级以上工人技术等级证书;
6、港澳台居民参加全国中小学教师资格考试面试的报名条件,按照《教育部办公厅 中共中央台湾工作办公室秘书局国务院港澳事务办公室秘书行政司关于港澳台居民在内地(大陆)申请中小学教师资格有关问题的通知》(教师厅〔2019〕1号)规定执行。
(五)下列人员不得报考
被撤销教师资格的,5年内不得报名参加考试;受到剥夺政治权利,或故意犯罪受到有期徒刑以上刑事处罚的,不得报名参加考试。曾参加教师资格考试有违纪作弊行为的,按照《国家教育考试违规处理办法》(教育部第33号令)的相关规定执行。
➤面试考位情况
清远市将开设1个考区组织下半年中小学教师资格考试面试工作。考虑到考生来源构成和考点分布情况,结合各考区接收面试考生的实际承载能力,全市将根据各考区报考情况进行总体规模动态调整。
考区报名人数达到考区最大考位数后,考生可选择其他有剩余考位的考区进行报名。为尽量减少考试期间人员跨区域交叉流动,降低疫情传播风险,建议考生优先报考居住地或学校所在地的考区。请广大考生合理安排报名时间,结合各区考位情况综合考虑,合理选择报考考区。

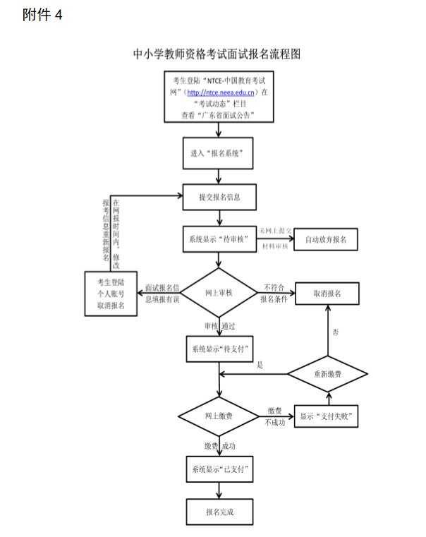
➤面试报考流程
(一)个人信息核对
考生登录“NTCE-中国教育考试网”(http://ntce.neea.edu.cn)核对个人信息。
如个人信息发生变更,须携考生身份证、网上打印的笔试成绩列表、公安部门开具的个人信息变更证明(户口本或带有公章的其他纸质证明)、本人签名的书面变更申请(格式不限,须注明个人信息、联系方式及需要变更信息的准考证号码),提交至教师资格考试笔试报考机构(详见附件1)。提交申请时间为2021年11月30日前(仅工作日受理),逾期不予受理。
考生可于12月9日起自行登录“NTCE─中国教育考试网”查看变更结果,考试机构不另行通知。
(二)网上报名
网上报名时间:2021年12月9日~12日
符合清远考区面试对象条件的考生在报名时间内,登录“NTCE-中国教育考试网”(http://ntce.neea.edu.cn)按照栏目指引进行网上报名,准确填写面试类别、面试科目和面试考区等信息。报名时间截止后,报名系统将自动关闭,不再受理考生报名。
符合清远考区面试对象条件的考生,也可结合自身情况选择户籍所在地、居住地(须办理当地居住证且在有效期内)、就读学校所在地(仅限普通高等学校三年级及以上的全日制学生、毕业学年的全日制专科学生、幼儿师范学校毕业学年全日制学生和全日制在读研究生,含港澳台学生)为报考考区。高校在校生在报名前应充分了解本校寒假放假时间,可选择在户籍所在地或就读学校所在地报考。港澳台居民可选择居住地、教师资格考试笔试报考地为报考考区。
日语、俄语科目不再由省教育厅统一集中安排考试,报考以上科目的考生可选择户籍所在地、居住地和就读学校所在地为报考考区。
(三)现场审核
符合清远考区面试对象条件的考生完成网上报名后,应持相关证明材料在以下规定的时间和地点进行现场审核。
审核时间:2021年12月11日至12日(上午8:30至11:00下午2:30至4:30)。
报考日语、俄语的考生必须在12月11至12日审核,逾期不予受理。
审核地点:清远工贸职业技术学校实训中心B314室。
咨询电话:0763-3116026
现场审核需提交以下证明材料(原件):
1.在户籍所在地报考的考生:
(1)居民身份证(需在有效期内);
(2)本人户口本或集体户口证明:
(3)毕业证书(市外普通高校毕业学年统招全日制学生,提供学生证并需有有效注册信息或学校学籍管理部门出具的在籍学习证明,具体样例见附件2)。
2.在居住地报考的考生:
(1)居民身份证(需在有效期内);
(2)居住证(需在有效期内);
(3)毕业证书。
3.在就读学校所在地报考的考生:
(1)居民身份证(需在有效期内);
(2)学生证(需有有效注册信息)或学校学籍管理部门出具的在籍学习证明,具体样例见附件2。
4.港澳台地区的考生:
(1)港澳台居民居住证或港澳居民来往内地通行证或五年有效期台湾居民来往大陆通行证;
(2)学历(学位)证书。
现场审核确认后,报名信息不得更改。未经现场审核的考生,视为自动放弃本次面试报名。
(四)网上缴费
网上缴费时间:2021年12月15日24:00前
考生可登录“NTCE─中国教育考试网”查询审核状态。通过网上审核后,须于12月15日24:00前进行网上缴费,支付成功后即为报名完成。网上审核通过但未在规定时间内缴费者视为自动放弃报名,逾期不再补缴。
根据教育部考试中心《关于中小学教师资格考试考务费标准的公告》(教试中心函〔2015〕147号)和《广东省发展改革委 广东省财政厅关于改革我省职业资格考试收费标准管理方式的通知》(粤发改规〔2019〕3号)的规定,面试费按每考生280元/人·次的标准收取。面试费一旦缴纳不予退费,请考生注意。
(五)准考证打印
准考证打印时间:完成报名的考生,从2022年1月3日起登录“NTCE─中国教育考试网”打印准考证。
(六)面试
面试时间:2022年1月8日~9日
考生应按准考证上注明的时间、考点和场次参加面试,考点和场次由报名系统随机生成。
各类考生面试程序如下:
第一类:报考幼儿园教师资格,小学语文、数学、英语、社会、科学、体育、音乐、美术等科目教师资格,初级中学语文、数学、英语、思想品德、历史、地理、物理、化学、生物、音乐、体育与健康、美术、信息科技、历史与社会、科学等科目教师资格,高级中学语文、数学、英语、思想政治、历史、地理、物理、化学、生物、音乐、体育与健康、美术、信息技术、通用技术等科目教师资格。
1、抽题。考点工作人员登录面试测评系统,从题库中随机抽取试题(幼儿园类别考生从抽取的2道试题中任选1道,其余类别只抽取1道试题),考生确认后,工作人员打印试题清单。
2、备课。考生持试题清单、备课纸进入备课室,撰写教案(或活动演示方案)。准备时间20分钟。
3、回答规定问题。考生由工作人员引导进入指定面试室。考官从试题库中随机抽取2道规定问题,要求考生回答。时间5分钟左右。
4、试讲或演示。考生按准备的教案(或活动演示方案)进行试讲(或演示)。时间10分钟。
5、答辩。考官围绕考生试讲(或演示)内容进行提问,考生答辩。时间5分钟左右。
6、评分。考官依据评分标准对考生面试表现进行综合评分。
第二类:报考小学心理健康教育、信息技术、小学全科、特殊教育,初中、高中、中职文化课心理健康教育、日语、俄语、特殊教育等科目教师资格。
1、抽题。考生从报考科目的教材(考点提供)中随机抽取章节(课),作为备课和试讲内容。其中,“小学全科”先从语、数、英、音、体、美六科中随机抽取1门科目,再从该科目教材中随机抽取章节(课),作为备课和试讲内容。工作人员将考生抽取的章节(课)登记在试题卡上,考生签名确认。试题卡一式两份,考生一份,考官组一份。
2、备课。考生持试题卡、备课纸,进入备课室,撰写教案(或活动演示方案)。准备时间20分钟。
3、回答规定问题。考生由工作人员引导进入指定面试室。考官从“面试测评系统”中随机抽取2道规定问题,要求考生作答。时间5分钟左右。
4、试讲(演示)。考生按照准备的教案(或活动演示方案)进行试讲(或演示)。时间10分钟。
5、答辩。考官围绕学生试讲(或演示)内容进行提问,考生答辩。时间5分钟左右。“小学全科”考官适当提问非试讲科目的知识。
6、评分。考官依据评分标准对考生面试表现进行综合评分。
第三类:报考中等职业学校专业课教师和实习指导教师的教师资格。
1、考生不需自备教材,备课用书由考点提供。考生随机抽取章节内容作为备课和试讲内容,抽题室工作人员将考生所抽题目登记在备课纸上,一式两份,考生签名确认后,一份交由考生备课,一份由考务工作人员交给考官。
2、备课。考生根据抽取的备课内容,进行教学设计。时间20分钟。
报考专业课教师的考生应按理论课或理实一体化课的要求,进行教学设计。报考实习指导教师的考生应按实验实训课的要求,进行教学设计。
3、专业概述。考生针对拟任教专业进行专业概述。时间5分钟左右。
4、试讲(演示)。考生按照准备的教学方案进行试讲(或演示)。时间10分钟。
5、答辩。考官围绕考生试讲(或演示)内容进行提问,考生答辩。时间5分钟左右。
6、评分。考官依据评分标准对考生面试表现进行综合评分。
(七)成绩公布
面试成绩公布时间:2022年3月1日
考生可在面试成绩公布后登录“NTCE-中国教育考试网”查询本人的面试成绩。考生如对本人成绩有异议,可在成绩公布后10个工作日内向报考考区申请成绩复核。复核内容仅限于是否漏评、漏登分,成绩统计合成是否有误,不涉及评分标准掌握宽严问题。
已通过中小学教师资格考试(笔试和面试)的考生,可自行登录中小学教师资格考试网站下载、打印PDF版本考试合格证。
➤附件
点击下载





