企鹅百科网
社会热点
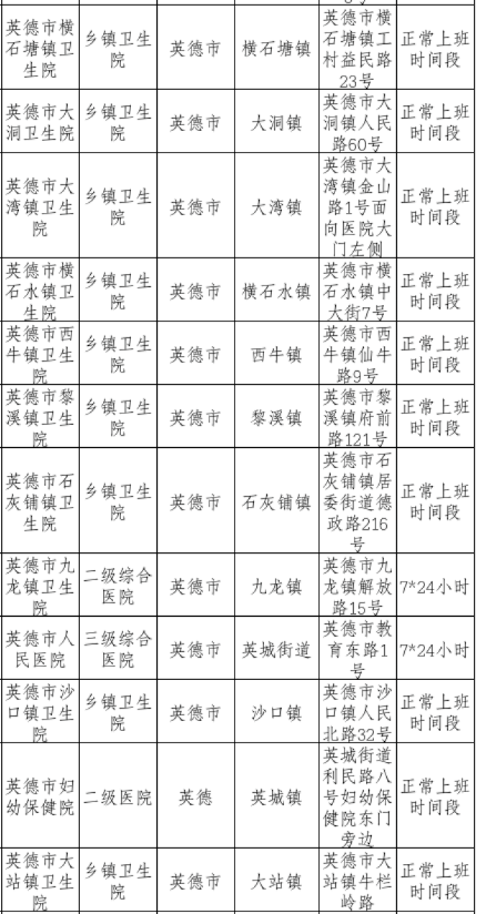
2022英德市黄码去哪做核酸?
社会热点
2022-09-11 12:38:03
佚名
2022英德市黄码去哪做核酸?
服务点设置将根据疫情防控需要动态调整,有需要的市民可按照医疗机构公布的范围和联系方式前往采集核酸。
本文标签:
,
核酸
,
英德市
,
疫情
,
医疗机构
,
可按
上一篇:
2022清新区健康码黄码核酸检测点 黄码核酸检测结果查询
下一篇:
2022连州市黄码去哪做核酸
相关推荐
宁波新冠治疗费用报销比例是多少 宁波新冠治疗费用报销比例是多少啊
社会热点
2023-01-10
宁波新冠治疗费用报销比例是多少 宁波新冠治疗费用报销比例是多少啊
香港入境广州最新规定2023 香港入境广州最新规定2023
2023年澳门去广州防疫政策(2023年澳门去广州防疫政策如何)
2023淮安灵活就业人员医保线下缴费需要带哪些证件
猜你喜欢
海猫子是什么(海猫子是什么动物)
社会热点
2023-01-10
宁波新冠治疗费用报销比例是多少 宁波新冠治疗费用报销比例是多少啊
社会热点
2023-01-10
香港入境广州最新规定2023 香港入境广州最新规定2023
社会热点
2023-01-10
泡温泉朋友圈如何写(泡温泉发朋友圈写什么)
社会热点
2023-01-10
2023年澳门去广州防疫政策(2023年澳门去广州防疫政策如何)
社会热点
2023-01-10
2023淮安灵活就业人员医保线下缴费需要带哪些证件
社会热点
2023-01-10
大家正在看
海猫子是什么(海猫子是什么动物)
宁波新冠治疗费用报销比例是多少 宁波新冠治疗费用报销比例是多少啊
香港入境广州最新规定2023 香港入境广州最新规定2023
泡温泉朋友圈如何写(泡温泉发朋友圈写什么)
2023年澳门去广州防疫政策(2023年澳门去广州防疫政策如何)
2023淮安灵活就业人员医保线下缴费需要带哪些证件
风干腊鹅肉怎么做好吃(腊鹅肉怎样做)
2023淮安春节期间有哪些消费券可以领 淮安消费券怎么领
乌鸡蛋怎么吃(乌鸡蛋怎么吃最有营养治疗不孕)
2023淮安春节企业人才招聘补贴政策(淮安市应届生就业补贴)