2020下半年茂名教师资格认定现场审核流程及所需材料:
申请人完成网上报名后,应持相关证明材料在所选教师资格认定机构规定的时间和地点进行现场审核(广州市除外),各认定机构的现场审核时间、地点、联系方式和受理范围请咨询本人所选的认定机构。
【温馨提示:如果是在广州报考考试的考生,可依托广州政务“穗好办”APP为申请人提供便捷服务,采用审核材料“零现场”方式,申请人不用到现场进行材料审核。在完成网上报名以后,在手机端下载并安装“穗好办”APP,进行身份认证登录后,在“教师资格认定”栏目,按提示步骤完成上传相关材料的操作。】
现场需要提交材料如下:
(1)身份证明(提示:a.内地居民在户口所在地申请认定的,提供身份证原件和本人户口簿或集体户口证明原件。b.内地居民在居住地申请认定的,提供身份证原件和有效期内的居住证原件。c.广东省普通高等学校在读研究生提供身份证原件,以及注册信息完整的学生证原件。d.港澳台人员提供港澳台居民居住证或港澳居民来往内地通行证或五年有效期台湾居民来往大陆通行证原件。e.驻粤部队现役军人和现役武警提供身份证原件,以及军官证或士兵证原件。)
(2)学历证明(提示:申请人的学历在“中国教师资格网”报名时已核验的不需要提供学历证书原件。)
解决方案——不能核验的需提供学历证书原件和学历鉴定证明材料。学历信息不能核验的申请人提前在学信网 点击进入 进行学历认证。
(3)普通话等级证明(提示:申请人普通话水平等级测试信息在“中国教师资格网”报名时已核验的不需要提供普通话证书原件。不能通过核验的需提供普通话证书原件)
解决方案——在全国普通话培训测试信息资源网 点击进入 , 查询不到成绩、证书领取、证书补办等问题,请联系您参加普通话测试的测试站进行咨询。
(4)体格检查合格证明(提示:教师资格认定机构指定的县级以上医院出具的体格检查合格证明。具体的体检医院和体检时间,请关注本人所选择的认定机构发布的认定公告或电话咨询。)
资料下载——《广东省教师资格申请人员体格检查表》点击扫码下载
(5)近期免冠正面1寸彩色白底证件照。(提示:信息系统上传照片和教师教师资格证书持证人粘贴照片统一使用近期免冠正面1寸彩色白底证件照(上传格式为JPG/JPEG格式,不大于200K)。
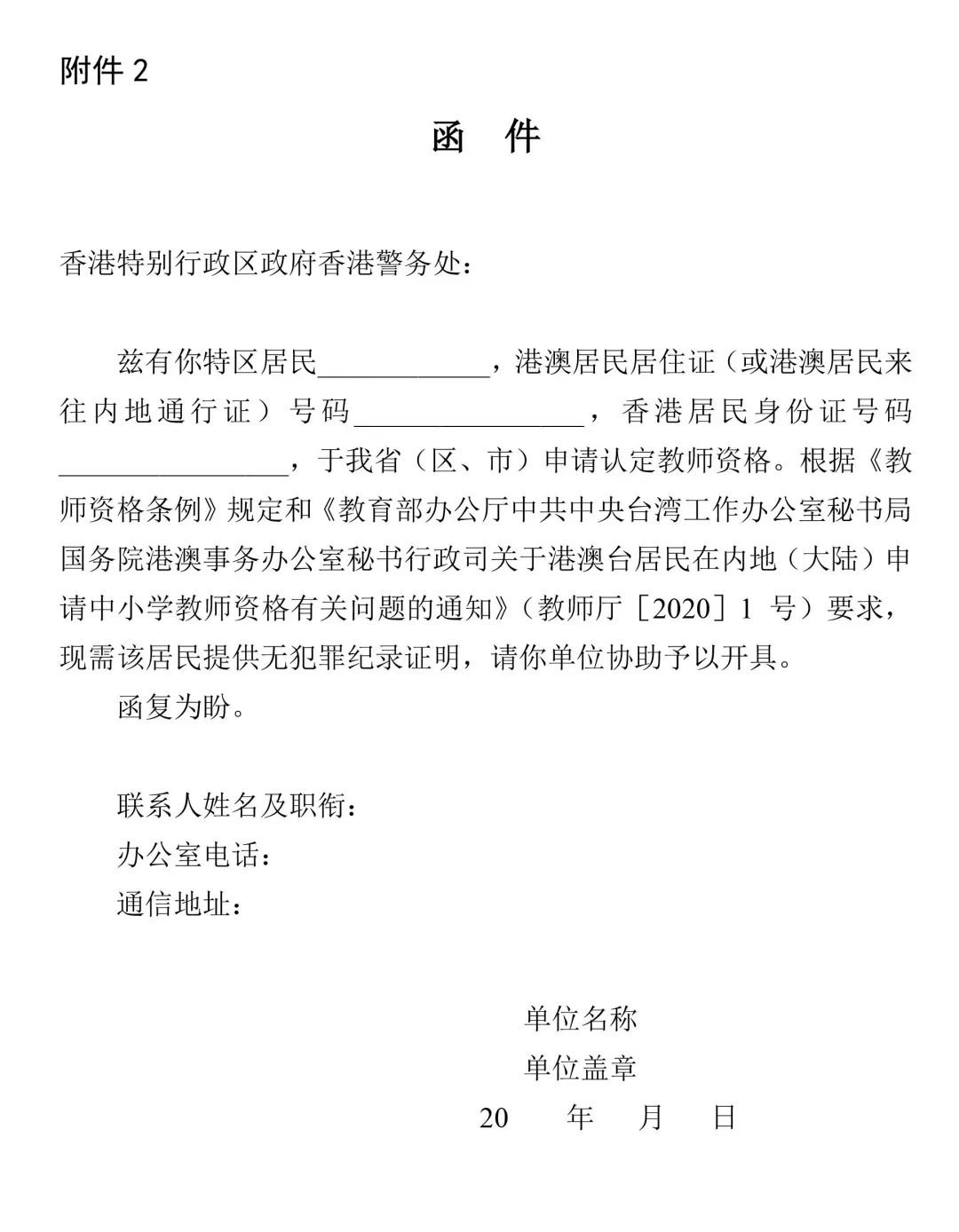
(6)无犯罪记录证明(提示:内地居民无需申请,港澳台居民申请认定中小学教师资格需提供无犯罪记录证明)
解决方案——无犯罪记录证明由申请人自行到香港特别行政区、澳门特别行政区和台湾地区的有关部门开具,具体的办理程序请咨询当地相关部门。香港特别行政区、澳门特别行政区申请人开具无犯罪记录证明所需的《无犯罪记录证明函件》,由申请人填写后交给现场确认点,待省级机构填写盖章完毕后,通知申请人到认定机构领取。港澳申请人的有无犯罪情况经港澳相关部门核查后,核查结果会反馈到出具函件的省级机构,省级机构再将核查结论通知有关教育局作为认定依据。台湾地区的申请人的无犯罪证明,由申请人自行到台湾地区相关部门开具,开好的无犯罪证明直接交给申请认定的认定机构。(函件资料 澳门特别行政区 /香港特别行政区 点击查看)
注意!申请认定中等职业学校实习指导教师资格的人员,除提供以上资料外,还需提供专业技术职务证书或工人技术等级证书原件。





