注意!广州新发现2例新冠肺炎阳性病例处于排毒期,到过以下重点场所人员请马上报备!
疫情动态:
2022年2月15日0-24时,广州市新发现2例外地来穗人员新冠肺炎病例。
汕头市疾控中心紧急提醒各位市民:
因疫情防控需要,请在下面附件提及的风险时间段到过相关重点区域和场所的人员,立即向所在社区(村)、单位和酒店联系报备,并做好7天居家健康监测和3次核酸检测(1,3,7天检测)。
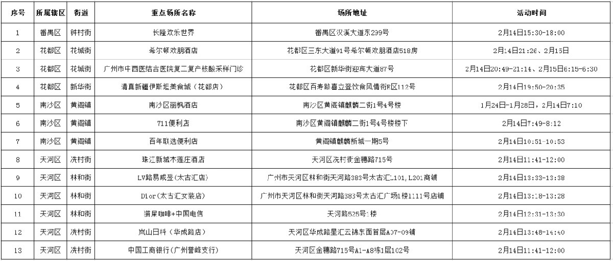
附件:重点场所一览表
社会热点2022-09-09 23:58:04佚名
注意!广州新发现2例新冠肺炎阳性病例处于排毒期,到过以下重点场所人员请马上报备!
疫情动态:
2022年2月15日0-24时,广州市新发现2例外地来穗人员新冠肺炎病例。
汕头市疾控中心紧急提醒各位市民:
因疫情防控需要,请在下面附件提及的风险时间段到过相关重点区域和场所的人员,立即向所在社区(村)、单位和酒店联系报备,并做好7天居家健康监测和3次核酸检测(1,3,7天检测)。
附件:重点场所一览表
广东省疾控中心开学致家长的一封信