2022珠海公交线路停运/调整最新通知汇总(实时更新)
【更新时间:2022年3月17日】
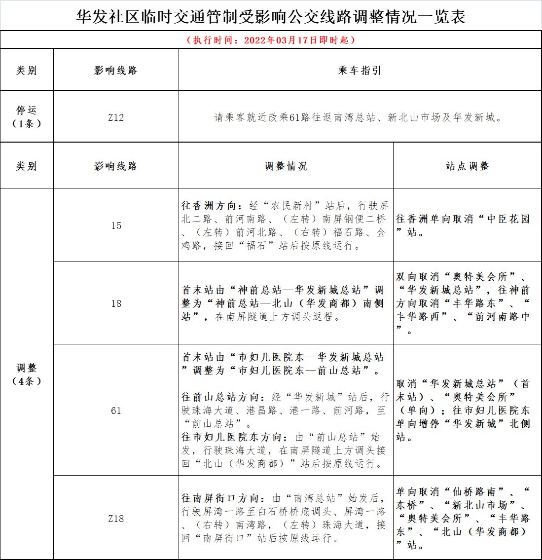
因疫情防控需要及南屏华发社区道路实行临时交通管制影响,自2022年3月17日即时起 ,对区域公交线路实施临时调整如下:
一、南屏华发社区交通管制范围内公交线路根据区域运行路线及道路交通组织条件,临时 停运1条 、 调整4条 公交线路 ,具体调整情况如下表。
二、因疫情防控区域交通管制,涉及的公交线路车辆发班班次可能会受到影响 ,特殊时期,不便之处,请予谅解。三、请乘坐公交车的乘客需严格执行“ 三个100% ”(戴口罩100%、亮绿码100%、测体温100%)的疫情防护措施 。
四、区内公交线路将视疫情防控措施 动态调整 ,市民可通过“珠海公交巴士官方微博”、“珠海公交巴士”微信公众号菜单“公交服务”—“公交公告”栏目查询最新调整公告。
【更新时间:2022年3月16日】
据“珠海公共巴士官方公众号”消息,因高新区疫情防控需要及对区内交通实施交通管制影响,自2022年3月16日14时起,对高新区公交线路实施临时调整如下:
一、跨高新区公交线路根据区域运行路线及道路交通组织条件,临时停运6条、调整10条公交线路,具体调整情况如下表。
二、因疫情防控区域交通管制,涉及的公交线路车辆发班班次可能会受到影响,特殊时期,不便之处,请予谅解。
三、乘坐公交车的乘客需严格执行“三个100%”(戴口罩100%、亮绿码100%、测体温100%)的疫情防护措施。
四、区内公交线路将视疫情防控措施动态调整,市民可通过“珠海公交巴士官方微博”、“珠海公交巴士”微信公众号菜单“公交服务”—“公交公告”栏目查询最新调整公告。





