澳门机动车入出横琴申请指南
申请条件
澳门机动车所有人符合下列条件之一的,可以申请办理澳门机动车入出横琴(自2021年3月15日起施行):
(一)澳门机动车所有人在横琴注册设立一家独立法人公司,在横琴具备实体经营场所并已实际运营开展业务,允许申请3个以内澳门机动车入出横琴资格,并办理临时入境机动车牌证。
(二)澳门机动车所有人在横琴新区购置房地产(独立车库除外),允许每个单位申请1个澳门机动车入出横琴资格,并办理临时入境机动车牌证。
(三)澳门机动车所有人在横琴工作,持有聘用合同并在横琴缴纳社保,允许申请1个机动车入出横琴资格,并办理临时入境机动车牌证。
(四)澳门机动车所有人属于横琴新区引进特殊人才,或与横琴新区管委会(及下属国有企业)有合作协议的澳方派出机构派驻横琴的工作人员,凭澳方派出机构和横琴新区管委会政府部门(及下属国有企业)出具的证明材料,允许申请1个机动车入出横琴资格,并办理临时入境机动车牌证。
(五)澳门机动车所有人为年满18周岁的澳门居民,允许申请1个澳门机动车入出横琴资格,并办理临时入境机动车牌证。使用此款申请条件办理的机动车入出横琴资格总量不超过5000个,先到先得。琴、澳两地政府部门可根据横琴口岸通行能力、道路交通流量等情况制定当前季度可供申请的配额数量计划,报琴、澳两地政府同意后公布实施。
(六)澳门特别行政区行政机关、立法机关和司法机关及下属机构,允许为其所有的澳门公务车辆申请澳门机动车入出横琴资格,并办理临时入境机动车牌证。
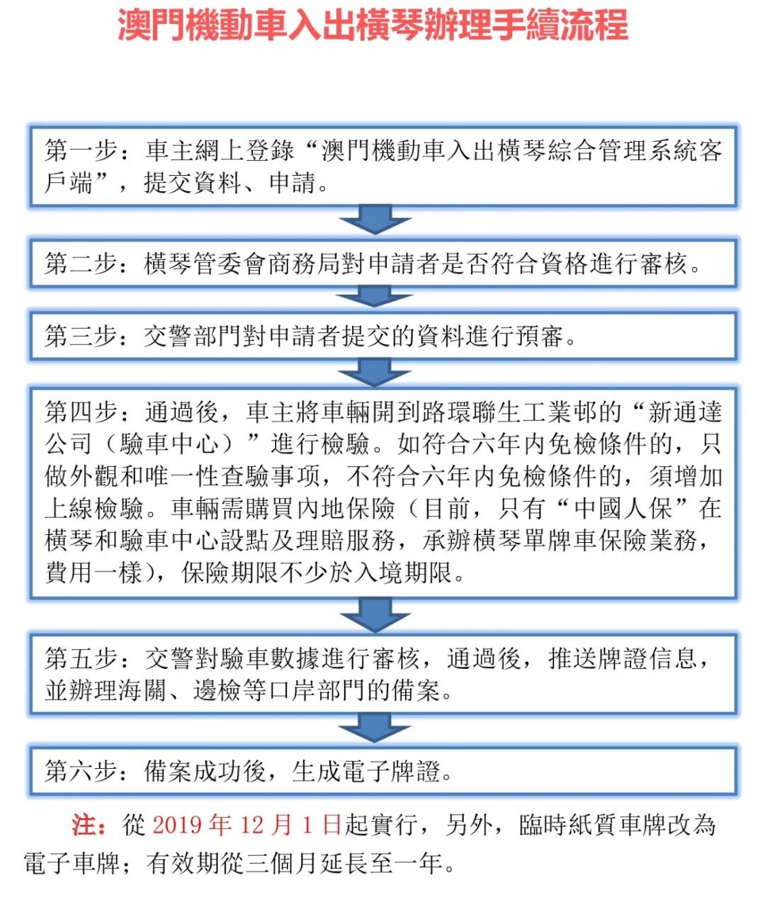
申请入口:澳门机动车入出横琴综合管理系统
申请流程:澳门居民如需办理澳门机动车入出横琴申请或咨询相关信息,可登陆澳门机动车入出横琴通关申请网站,或致电澳门机动车入出横琴申报大厅咨询热线(电话:0086756-8841835、0086756-8841875)。





