亳州市新型冠状病毒肺炎疫情防控应急指挥部通告
(2022年第19号)
为有效应对当前复杂严峻的新冠肺炎疫情形势,充分发挥重点人群监测预警作用,提高疫情监测灵敏度、精准度,切实做好重点人群周期性核酸检测工作。现将有关事项通告如下:
一、落实属地责任。各县区要严格落实属地管理责任,持续保持高度警觉,切实认清重点人群核酸检测是疫情早发现的重要手段,利用好重点人群核酸检测跟踪管理平台,督促相关部门和单位摸清重点人群底数,确保重点人群全覆盖。对重点人群“应检尽检”落实不到位、持续出现问题或问题迟迟不能整改到位的行业部门、单位和相关责任人可通过公开曝光、约谈等方式督促,造成疫情传播的,要追究相关人员责任。
二、落实部门责任。各有关部门要落实监管责任,按照各自职责,切实做好本行业、本系统的疫情防控工作,要将重点人群核酸检测任务及时准确地传达到各单位,指导各单位摸清、摸准重点人群底数并全部录入到核酸检测跟踪管理平台。持续加强本行业、本系统重点人群核酸检测工作监督检查,对落实不到位的部门,要依法依规责令整改。
三、落实单位责任。各单位要落实疫情防控主体责任,切实把重点人群核酸检测工作抓紧抓实,引导重点人群通过关注“亳州健康宝”,绑定个人信息,并做好人员信息的更新维护工作,确保“应管尽管”;市、县疫防办将定期对各单位重点人群跟踪管理平台录入情况进行核实检查,对录入不完整或信息错误较多的单位,将在全市范围内通报批评。
四、落实个人责任。各行业(单位)涉及的重点人群要履行疫情防控个人责任,主动配合行业主管部门的信息录入和绑定工作,按要求积极参与周期性核酸检测。重点人群不正确录入个人信息或不按时参加核酸检测,造成疫情传播风险的,将依法依规追究责任。
附件:1.重点人群核酸检测(小程序)操作说明书
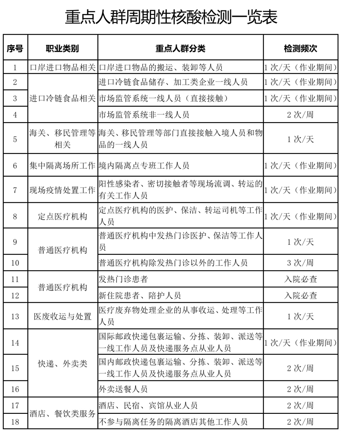
2.重点人群分类
亳州市新型冠状病毒肺炎疫情防控
应急指挥部
2022年8月27日





