疫情形势严峻复杂,为巩固我市来之不易的防控成果,保障全市人民生命健康安全,浏阳市新型冠状病毒感染的肺炎防控指挥部办公室发布重要提醒:
1.所有省外和省内有本土疫情区县来(返)浏人员均需提前2天报备并持有48小时核酸检测阴性证明,在抵浏后第一时间落地检并进行“3天2检”(第1天和3天各开展一次核酸检测,间隔24小时以上),做好自我健康监测。3天2检、7天3检的最后一次核酸检测阴性结果出来前,非必要不参加聚集性活动、不进入公共场所,避免乘坐交通工具,建议居家不外出。

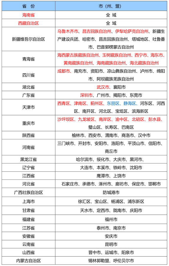
2.近10天以来有西藏,新疆,海南,四川成都,湖北武汉,广东深圳,天津,重庆,青海西宁和以下重点地区旅居史人员(见下方表格),务必第一时间向所在村(社区)、工作单位或所住酒店主动报备,配合做好信息登记、核酸检测和健康监测等分类防控措施。对瞒报、谎报个人行程和健康状况,造成不良后果的,将可能依法被追究法律责任。
8月31日国内涉疫重点地区:

3.各乡镇(街道)、村(社区)要采取多种方式继续主动加强对西藏、新疆、海南、四川成都、湖北武汉、广东深圳等外省来(返)浏人员的重点排查、报备核查,督促相关人员按规定频次开展核酸检测,做到一人不漏;各机关单位、企事业单位及个体工商户要加强职工外出管理,对业务往来单位的外省来(返)浏人员要督促落实提前报备、核酸检测、健康监测等防控措施;全市所有居民小区、单位和相关领域、行业、场所要认真履行疫情防控主体责任,严格落实“扫码、测温、戴口罩”以及场所通风、清洁消毒等疫情防控措施,确保“逢进必扫、逢扫必验、不漏一人”,发现涉疫风险人员第一时间报告。
4.中高风险地区来(返)浏人员需落实7天隔离医学观察;涉疫重点地区来(返)浏人员需落实7天3检;低风险区旅居史来(返)浏人员需落实3天2检;西藏、新疆、海南、青海西宁、湖北武汉黄陂区、四川成都来(返)浏人员需闭环转运(自驾人员闭环自驾),按省市要求落实健康管控措施;7天内有一定范围社区传播或已实施大范围社区管控措施的县区旅居史的来(返)浏人员,实施闭环转运和7天隔离医学观察。
5.鉴于国内多地疫情外溢和传播风险仍然存在,倡导市民减少非必要的跨省、跨市出行,非必要不前往有本土疫情发生的地区及陆路边境口岸城市旅游或出差,避免前往境外和国内高中风险地区。
6.中国工程院院士张伯礼表示,BA.5毒株不仅是已知传播力最强的毒株,同时最新研究发现其具有比前代毒株更强的免疫逃逸能力、重复感染能力。深圳市疾控中心8月30日通报,科学正确佩戴口罩可以总体降低80%以上的感染风险,建议每四个小时更换一次口罩。市民要继续落实“戴口罩、勤洗手、常测温、少聚集”等个人防护措施,养成良好的个人卫生习惯。倡导所有公众严格按照《公民防疫基本行为准则》要求,积极配合落实各项疫情防控措施。符合条件的公众应全程接种新冠病毒疫苗,完成全程免疫满6个月的公众进行加强免疫。





