【更新时间:2022年8月30日】
8月26日至8月29日,具有天津市东丽区金钟街津力跃健身房旅居史人员立即主动向居住地所在街道、社区报备。满三日的,进行单人单管核酸检测;不满三日的,自末次暴露之日起严格按照涉疫场所暴露人员进行3天居家健康监测措施管控。
【更新时间:2022年8月29日】
8月24日-8月28日,具有天津市东丽区金桥街派出所旅居史人员请立即向所在社区报备并配合做好疫情防控工作。
8月27日10:00-12:00,具有天津市东丽区金桥街怡心里小区外物尔购超市旅居史人员,请立即向所在社区报备并配合做好疫情防控工作。
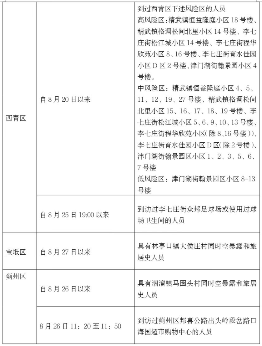
【更新时间:2022年8月28日】
【





