为充分发挥核酸检测的“排雷兵”作用和监测预警作用,常平镇开展核酸抽检工作。8月30日安排如下:
一、检测对象
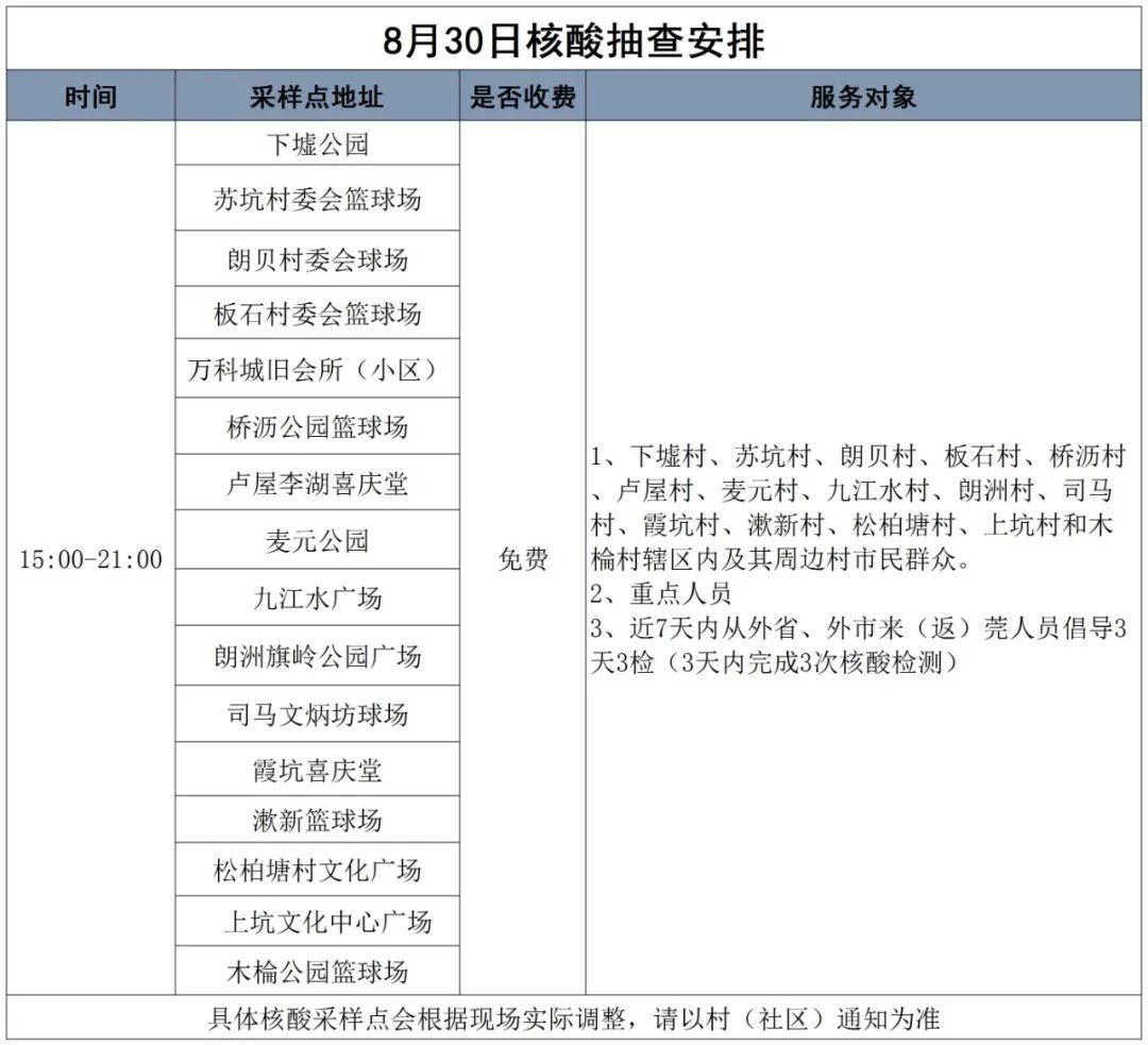
1、下墟村、苏坑村、朗贝村、板石村、桥沥村、卢屋村、麦元村、九江水村、朗洲村、司马村、霞坑村、漱新村、松柏塘村、上坑村和木棆村辖区内及其周边村市民群众。
2、农贸(集贸)市场、批发市场、出租屋人员、快递物流人员、货车司机、网约车司机、个体废品回收人员、物业保洁和安保人员、酒店餐饮业服务人员、以及工业园区、物流园区、货运站场等场所从业人员、莞深通勤人员、莞穗通勤人员等重点人员。
3、近7天内从外省、外市来(返)莞人员倡导3天3检(3天内完成3次核酸检测)。
特别提示:48小时内接种过新冠病毒疫苗的人员不参加核酸检测。
二、检测时间和地点

三、注意事项
1.检测过程请主动配合、佩戴口罩,听从工作人员指挥,主动出示“粤康码”,保持1.5米以上间隔,不交谈,不聚集,做好自我防护。
2.有发热、干咳等“十大症状”的人员不要参加核酸检测,请提前报告所在村(社区)和单位,做好个人防护前往东部中心医院发热门诊就诊,期间避免乘坐公共交通工具。
3.粤康码为红码的市民,请及时向所在村(社区)和单位报告,不能前往核酸采样点。粤康码为黄码的人员,请做好个人防护,到文化广场采样点或东部中心医院“黄码专区”免费进行检测,不能前往其他核酸采样点。
感谢广大群众的理解、配合与支持!





