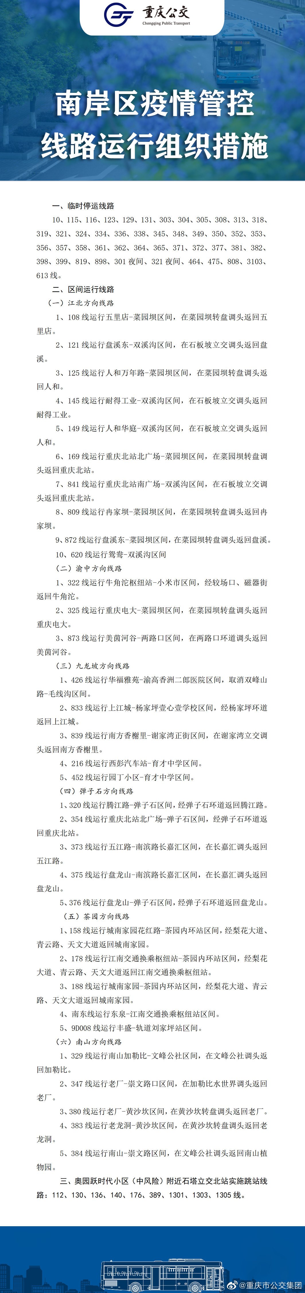
南岸区疫情管控线路运行组织措施以上措施在实际执行过程中,可能会因管控区域及防疫要求的变化而发生调整,由此给您带来的不便敬请谅解。
拓展阅读
重庆市南岸区新型冠状病毒肺炎疫情防控指挥部关于划定临时管控区域的通告
根据当前南岸区疫情防控工作需要,按照《新型冠状病毒肺炎防控方案(第九版)》相关规定,经市、区疫情防控专家研判并经区疫情防控工作指挥部研究,决定自2022年8月28日06时30分起,在辖区内划定临时管控区域,具体通告如下:
一、参照高风险区管理的区域(3个)
(一)具体区域花园路街道桃源路97号1、2单元,花园路街道桃源路志龙新起点小区2幢,古楼湾农贸市场李辉煌绿色果蔬店。
(二)管控措施1.实行封控管理,期间严格做到“足不出户,上门服务”,经营场所一律关闭。2.实施封控后连续7天全员核酸检测,连续7天检测无阳性,调整管控措施,继续实行3天管理;解除管控前24小时,完成一次区域内全员核酸检测。3. 每日上下午各开展一次健康监测。4. 对因就医等特殊情况确需外出的,严格实行闭环转运;规范做好消毒和垃圾分类处置。
二、参照中风险区管理的区域(6个)
(一)具体区域花园路街道除高风险区域外的其他区域,铜元局街道全域,南坪街道全域、南坪镇全域、海棠溪街道全域,长生桥镇奥园越时代D区。
(二)管控措施1.管控期间原则上居家,实行“人不出区,错峰取物”,在严格落实个人防护的前提下,每天每户可安排
1人,按照“分时有序、分区限流”的方式,到指定区域购买或无接触式领取网购物品和生活物资。对因就医等特殊情况确需外出的,由社区出具证明并做好审核登记。所有出入人员落实查证、验码、测温、登记。居家时做好环境消毒、居室通风等措施。
2.在管控后前3天连续开展3次全员核酸检测,后续检测频次根据检测结果确定;解除管控前24小时内,应完成一次区域内全员核酸检测。
3.每日上下午各开展一次健康监测。
4.除商超、药店等保供单位外,其他经营场所暂停营业。
5.暂停区域内所有聚集性活动和聚餐。
6.实施交通管控,除保障城市运行的救护车、警务用车、消防车、物资保障车、快递车等经批准的车辆外,公交车、出租车、网约车等一律暂停运营,私家车暂停上路行驶。轨道交通3号线铜元局站、工贸站、南坪站、四公里站、重庆工商大学站、六公里站、重庆交通大学站,轨道交通环线海峡路站、南湖站、四公里站、罗家坝站、海棠溪站暂停运营服务,区域内地铁站不停靠。长途客运暂停运营。鹅公岩大桥-海峡路-四公里-内环快速路双向过境通行;菜园坝大桥-南城隧道-大石路-大石路立交-海峡路双向过境通行;长江大桥-南坪隧道-江南大道-四公里立交-学府大道-渝南大道巴南分界线、烟雨路双向过境通行,其它临时管控区内车辆和人员严禁通行。
7.区域外人员非必要不进入该区域,生活保障等特殊人员可在做好防护情况下,不接触做好生活物资等保障。以上措施将根据疫情发展情况进行动态调整,未尽事宜,以南岸区新型冠状病毒肺炎疫情防控指挥部解释为准。





