7月10日 7月10日新闻联播

社会热点2022-07-11 14:17:10佚名

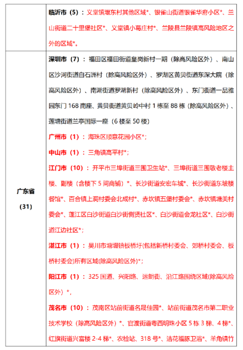
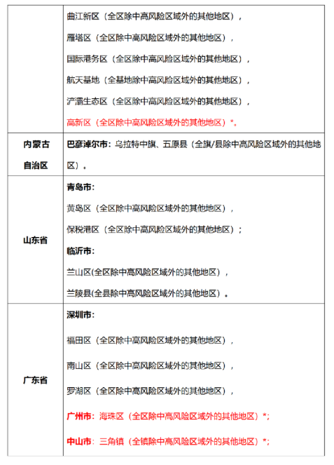
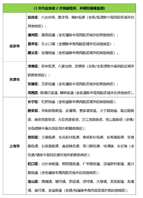
  外省入(返)湘人员健康管理措施清单

  (截至2022年7月10日9时)

  

  

  

  

  

  

  

  

  

  

  

  

  

  

  

  

  

  

  

  

  

  

  

  

本文标签: ,外省  ,清单  ,措施  ,人员  ,健康  

相关推荐

猜你喜欢

大家正在看