更新时间:2022年7月7日
为进一步做好新冠肺炎疫情防控工作,切实保障人民群众身体健康和生命安全,按照西安市统一部署安排,决定于7月8日开展经开区全域核酸检测工作。现将有关事项通知如下:
一、采样时间
7月8日6时至10时(集中采样)
未在规定时间内参加集中采样的市民群众可于12点前,前往就近便民及医疗机构核酸采样点进行采样。
二、采样对象
本次核酸筛查范围为经开区全域,包含中心城区、高铁新城、泾渭新城等。包括在经开区生活、工作、学习和旅游的人员,以及临时流动人员。
三、注意事项
(一)请广大市民按照“不漏一户、不漏一人”的原则,积极配合核酸筛查工作,对拒不配合、不支持核酸检测工作、扰乱秩序、瞒报、谎报、伪造信息的人员,将追究相应责任。
(二)请本人携带手机、身份证或户口本,外籍人员请携带身份证明等有效证件,有序前往指定采样点进行采样。
(三)请主动做好个人防护,核酸采样期间主动出示“陕西一码通”或身份证件等有效身份证明,为保障他人及自身安全,请全程佩戴口罩,有序排队,保持一米以上距离,不扎堆、不聚集,避免交叉感染。
(四)48小时内接种新冠病毒疫苗人员不得采样。采样前若有发热、咳嗽等十大症状的,请不要前往集中采样点,在做好个人防护的前提下,及时到就近发热门诊就诊,避免乘坐公共交通工具。
(五)符合核酸筛查条件而未参加本次统一筛查的人员,其“一码通”将被赋“灰码”, 第2天会被赋“黄码”。
(六)本次核酸筛查将向参与采样的市民群众发放市指统一印制的贴纸,届时如果没有贴纸,将限制出入社区(小区)及全市范围内的公共场所、商超、门店等,为了避免给您带来不便,请广大市民朋友注意领取。
(七)全域核酸检测期间,经开区将暂停新冠病毒疫苗接种工作。
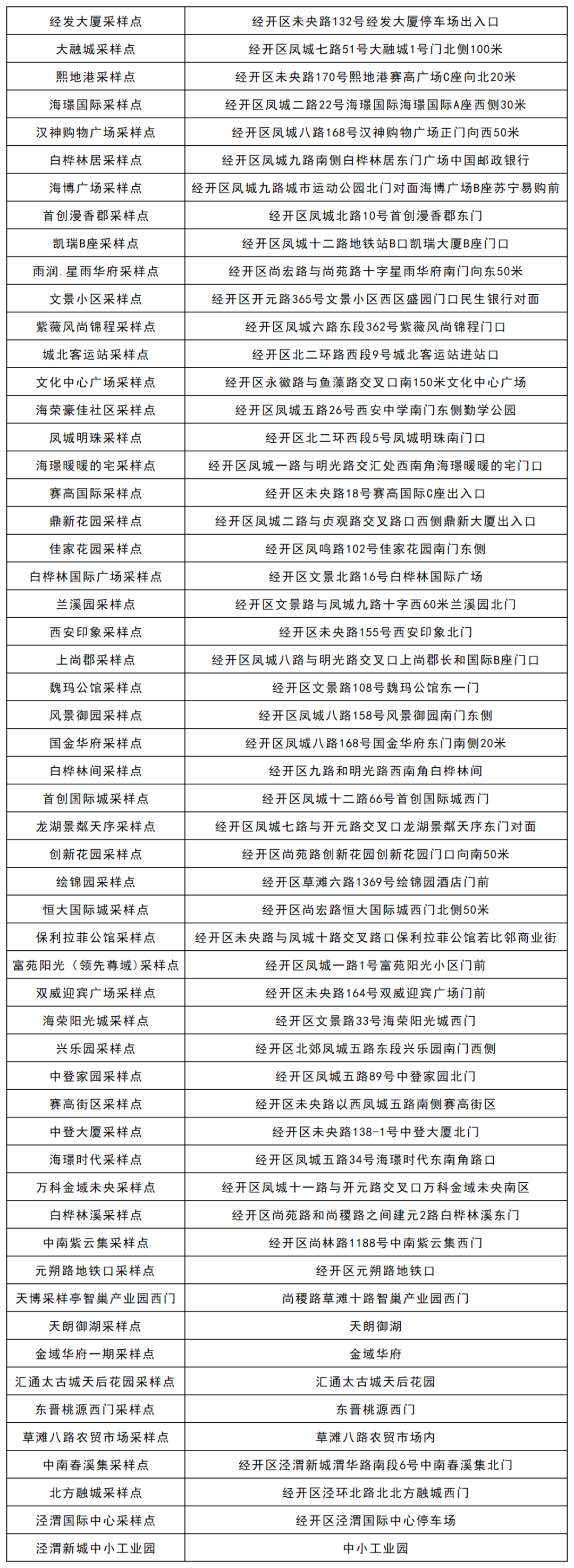
经开区核酸检测点位如下,持一码通绿码的市民朋友,可选择就近点位进行采样



经开区便民及医疗机构核酸采样点





