近期,国内局部地区发生聚集性疫情和散发病例,存在一定传播风险。为有效防止疫情输入,常德市疾病预防控制中心发布新冠肺炎疫情防控公众健康提示:
一、7天内有高风险区旅居史的人员,采取7天集中隔离医学观察;7天内有中风险区旅居史的人员,采取7天居家隔离医学观察;如不具备居家隔离医学观察条件,采取集中隔离医学观察。管理期限自离开风险区域算起。
二、7天内有中高风险区所在县(市、区、旗)旅居史的人员持48小时内核酸检测阴性证明入(返)常,并在3天内完成2次核酸检测(间隔24小时),做好自我健康监测。
三、对尚未公布中高风险区但7天内发生社会面疫情传播或者发生疫情外溢的地区,经研判有社区传播风险的,参照中风险区入(返)常人员实行健康管理。
四、近期有外出旅行计划的人员,请密切关注全国疫情发生地区公布的病例和无症状感染者流调轨迹信息和中高风险区信息,尽量避免前往有本土疫情的地区。
五、入(返)常人员提前1天向居住地所在社区(村)及单位进行报备,通过登陆湖南居民健康卡中的“入湘报备”微信小程序,进行“入(返)湘人员报备登记”)。有涉疫风险的人员要立即向社区(村)、住宿宾馆和单位报告,配合落实相关防控措施。
六、离开陆地边境口岸城市和7天内有本地疫情的地区需持 48 小时核酸检测阴性证明入(返)常。外省入(返)常人员按照“愿检尽检”的原则,在入(返)常后第一落点尽快开展核酸检测。
七、出行前提前通过中国政府网及国务院客户端小程序查询目的地的最新疫情防控政策,主动配合当地疫情防控措施,途中做好个人防护。
八、出现发热、干咳、乏力、咽痛、嗅(味)觉减退、腹泻等新冠可疑症状者、健康码“黄码”等人员要履行个人防护责任,主动配合健康监测和核酸检测,在未排除感染风险前不出行。
九、严格落实“戴口罩、勤洗手、常测温、少聚集”等个人防护措施,养成良好的个人卫生习惯。一旦出现发热、咳嗽、乏力等症状,应做好个人防护,立即前往医疗机构发热门诊就诊,避免乘坐公共交通工具。
十、倡导所有公众严格按照《公民防疫基本行为准则》要求,积极配合落实各项疫情防控措施。符合条件的公众应全程接种新冠病毒疫苗,完成全程免疫满6个月的公众进行加强免疫。
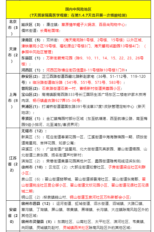
附表:外省入(返)湘人员健康管理措施清单(更新至2022年7月5日)
注:以上政策内容来源于7月6日健康常德官微最新!常德疾控发布入常返常有关提示





