注意:本文为2019年中山中考录取分数线,2019年的数据仅供参考!
如果你想查询2020年的分数线:
2019中山市中考分数线查询(持续更新)
更新时间:2019年7月9日
今年中考考生共34000多名,其中本地户籍的学生18257名,非本市户籍学生16008名。今年考生比去年增加1000多名,主要是本地户籍学生。
今年中考成绩公布实行“三公布三不公布”
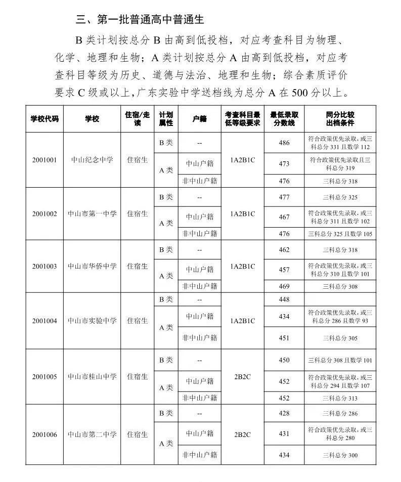
公布考生成绩
公布各学科等级分数点
公布普通高中批次最低录取控制分数线
考生排名、高分段考生成绩、高分段考生人数不予公布,总分A超过510分或总分B超过500分的高分考生成绩单上除体育、地理、生物等科目外其它科目和总分只显示成绩等级,不显示具体分数。
更新时间:2019年7月8日
中山中考定于7月9日16时公布考生考试成绩
查询方式:
1、短信通知
市招生办免费向考生填报志愿时已确认的有效手机号码发送成绩信息。
2、在“众点学”微信公众号绑定账号可以获得成绩的自动推送





