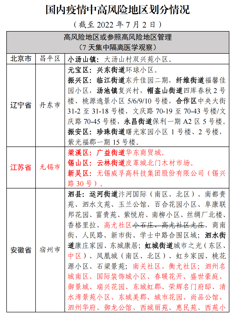
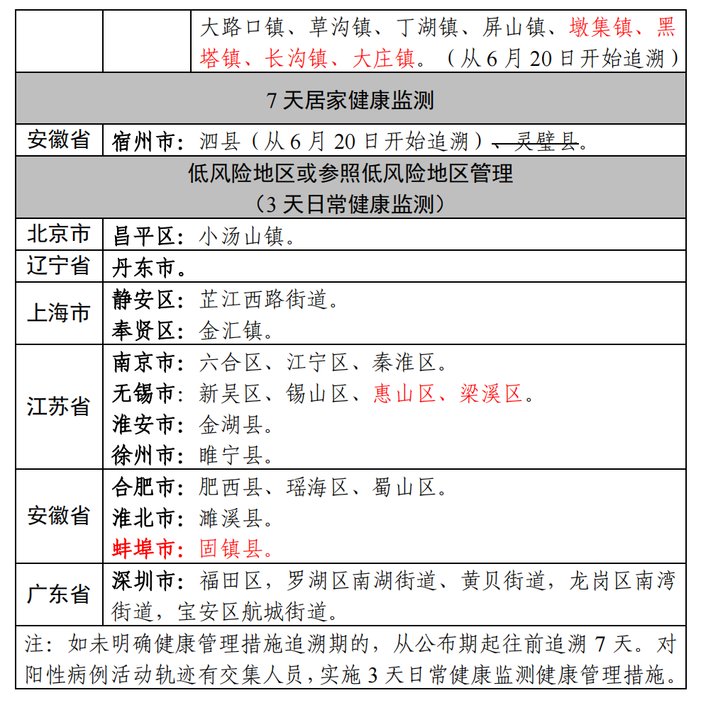
近期安徽省宿州市、合肥市、淮北市,江苏省南京市、无锡市等多地报告多例社会面本土感染者,涉及区域较多、活动面广,已经波及我省嘉兴桐乡、金华义乌、杭州萧山等地区,而且疫情传播链仍在蔓延!富阳区与安徽省、江苏省邻近,人员经贸往来频繁,疫情输入风险很大,疫情防控形势严峻复杂,区防疫指挥部紧急提醒如下:
01减少流动
请目前尚在安徽省宿州市、合肥市、淮北市,江苏省南京市、无锡市等中高风险地区和疫情重点地区(详见中高风险地区划分表)的人员暂缓来富返富,密切关注当地疫情防控政策,服从当地管理服务要求,尽可能减少流动。广大市民要及时关注疫情情况,非必要不前往报告确诊病例地区。如必须前往,密切关注当地政策,务必提前向所在村(社区)或工作单位报备,并做好个人防护,返回后按要求配合落实相关管控措施。
02主动报告
请有安徽省宿州市、合肥市、淮北市,江苏省南京市、无锡市等地旅居史的来富返富人员,第一时间向居住地所在村(社区)或工作单位报告。并积极配合落实核酸检测、健康监测等防控措施,如瞒报、迟报、谎报将依法追究相关责任。
03减少外出
广大市民及时关注疫情情况,非必要不前往中高风险地区所在城市和报告确诊病例地区,如必须前往,密切关注当地政策,务必提前向所在村(社区)以及所在单位报备,并做好个人防护,返回后按要求配合落实相关管控措施。
04防护到位
请广大市民朋友养成“勤洗手、常通风、少聚集、戴口罩、保持安全社交距离、用公筷”等健康行为方式,进入医疗机构、车站码头、商场超市、农贸市场、酒店宾馆等各类公共场所时要主动配合扫场所码、测温、查验行程卡、规范佩戴口罩等防控措施,外出要全程做好个人防护,尽量避免在空气密闭、人员密集场所停留。
05接种疫苗
请符合条件但未完成全程接种和加强免疫的市民尽快完成新冠疫苗全程接种和加强免疫接种,共同构建全民免疫屏障。







