银川市西夏区2022年义务教育阶段招生工作实施方案
根据《自治区教育厅关于做好2022年普通中小学招生入学工作的通知》(宁教基〔2022〕79号)《2022年银川市普通中小学招生入学工作实施方案》(银教发〔2022〕103号)等文件精神,为全面做好西夏区2022年义务教育阶段学校招生工作,结合辖区实际,制定本实施方案。
一、总体要求
以习近平新时代中国特色社会主义思想为指导,全面贯彻党的教育方针,坚持育人为本、依法依规、科学规范、公平公正的原则,严格落实中小学招生入学政策规定,积极推进义务教育优质均衡发展,进一步完善义务教育入学机制,严格规范招生秩序,加强入学工作管理,确保西夏区义务教育阶段学校招生入学工作平稳有序进行,努力让每个孩子都能享有公平而有质量的教育。
二、招生原则
(一)坚持属地统一管理。坚持政府统筹,将义务教育阶段入学工作作为政府行为予以保障。在区委、政府领导下,教育局具体组织辖区内义务教育阶段学校招生工作,辖区内自治区、银川市直属义务教育阶段学校必须严格执行辖区招生工作安排。
(二)坚持免试就近入学。健全义务教育阶段常住人口学龄儿童摸底调查制度,根据辖区内西夏区户籍常住人口适龄儿童少年数量、学校规模、学位供给、交通状况等因素,以道路、街巷为界,按照“学校划片招生、生源就近入学”原则,科学划定辖区公办义务教育学校招生片区范围,制定招生方案,细化具体招生办法。
(三)坚持全员纳入教育。随迁子女义务教育入学坚持“两为主、两纳入、以居住证为主要依据”政策,公办义务教育阶段学校在有空余学位的情况下,均有接收随迁子女就读的义务,切实保障辖区内所有适龄儿童少年接受义务教育的权利。
(四)坚持公开公平公正。继续推行“阳光招生”,向社会全面公开招生政策、招生计划、片区划分、招生程序、招生方式等,及时公布义务教育阶段学校招生入学工作相关信息,自觉接受社会监督。
三、招生计划
小学计划招生112个班,5380人;初中计划招生84个班,4150人。
四、招生对象及规则
(一)招生对象。城市小学入学年龄截至2016年8月31日出生(年满6周岁),农村小学入学年龄原则上截至2016年2月28日(年满6岁半),父母(或其他法定监护人)在西夏区有合法稳定住所。初中学校招收2022年西夏区小学应届毕业生,父母(或其他法定监护人)在西夏区有合法稳定住所;户籍地或居住地在西夏区的外地小学应届毕业生。
(二)招生规则。城市学校入学实行网上登记,招生片区内登记人数少于学校招生计划人数的,学校全部接收;招生片区内登记人数超过学校招生计划人数的,教育局统筹调剂。农村学校按计划在规定时间内自主招生。
五、招生办法
(一)西夏区常住人口适龄儿童少年入学。
依据登记信息严格审核适龄儿童少年年龄、户籍、住房等材料,保证招生片区内常住人口适龄儿童少年就近入学。学位紧张的招生片区内住房信息,在2022年该房址(属父母、其他法定监护人或学生本人房产)名下的适龄儿童少年完成入学后,招生平台将自动实施锁定管理(该房址在小学入学后5年内或在初中入学后3年内,只作为同一个家庭适龄儿童少年片区入学依据;锁定期满后,该房址方可作为其他家庭子女的入学依据)。一份房产多人占有份额的,学生父母、其他法定监护人或学生本人持有份额须达到住宅房产证载明面积51%及以上。在学位紧张的招生片区内未交付入住的房屋,暂不纳入2022年片区招生范围。法定监护人名下的营业房、商用房和公寓,不作为学位紧张片区就近入学的直接依据。
(二)特殊群体招生入学
1.保障随迁子女入学。认真落实《宁夏回族自治区居住证管理办法》第三章第十三条“在流入地居住并办理暂住登记半年(含半年)以上和有合法稳定就业、合法稳定住所”规定。随迁子女入学以相对就近、合理调剂为原则,采取“一址对应多校”或“电脑派位”的方式统筹安排。
2.做好残疾儿童少年接受义务教育工作。依据全国适龄残疾儿童少年义务教育入学情况监测系统,对照西夏区《适龄残疾儿童少年义务教育入学情况台账花名册》,做好残疾学生入学安置工作。对具备接受教育能力的残疾儿童少年,就近安排到普通学校随班就读或送教上门;对不具备接受普通教育能力的残疾儿童少年,协调安排到特殊教育学校就读,确保适龄残疾儿童少年依法接受义务教育。
3.落实优抚对象子女入学政策。按照国家和自治区有关规定,对符合条件的烈士子女、现役军人子女(含在职国家综合性消防救援队伍人员子女)、公安英模和因公牺牲伤残警察子女、外籍华侨子女、高层次人才子女以及其他各类优抚对象,依据相关政策和程序,落实教育优待政策。
(三)民办义务教育学校招生。
学生参与银川市民办义务教育阶段学校招生,执行民办学校属地教育局统一招生政策。未被录取或自行放弃录取资格的学生,选择回西夏区就读,由西夏区教育局根据区域内公办学校学位情况统筹调剂入学。
(四)转学。
根据《自治区教育厅关于印发<宁夏中小学生学籍管理办法实施细则(修订)>的通知》(宁教基〔2017〕32号)要求,义务教育阶段学生因家庭居住地跨省(自治区)、市、县(区)迁移或进城务工人员务工地跨县(区)迁移的,可以申请转学。转学须先进行网上登记,教育局根据公办学校空余学位,统筹安排就读学校(区、市直属学校由该校上级主管部门负责)。
六、招生细则(详见附件1)
七、工作要求
(一)加强组织领导。成立以政府分管领导为组长、教育局主要负责人为副组长,镇北堡镇人民政府、兴泾镇人民政府、宁华路街道办事处、文昌路街道办事处、朔方路街道办事处、北京西路街道办事处、贺兰山西路街道办事处、西花园路街道办事、怀远路街道办事处主要负责人及各义务教育阶段学校校长为成员的领导小组。领导小组下设办公室,办公室设在教育局,教育局主要负责人兼任办公室主任,负责日常协调工作。
(二)压实部门责任。完善部门、镇街、学校协调机制,加强部门之间沟通。学校招生工作主要负责人在招生期间必须在岗并保持电话畅通。各镇街须确保教育专干队伍稳定。教育专干要熟悉招生政策,严守纪律、严格把关,不断提高工作质量,确保招生工作顺利进行。
(三)严肃招生纪律。严格落实教育部中小学招生入学“十项严禁”规定:严禁无计划、超计划组织招生;义务教育阶段学校不得在招生结束后,擅自招收已被其他学校录取的学生;严禁自行组织或与社会培训机构联合组织以选拔生源为目的的各类考试,或采用社会培训机构自行组织的各类考试结果;严禁提前组织招生,变相“掐尖”选生源;严禁与民办学校混合招生、混合编班;严禁以高额奖励、虚假宣传等不正当手段招揽生源;严禁收取或变相收取与入学挂钩的“捐资助学款”;严禁以各类竞赛证书、学科竞赛成绩或考级证明等作为招生依据;严禁设立任何名义的重点班、快慢班;严禁进行中考成绩排名、宣传中考状元和升学率;严格学籍管理,严禁出现人籍分离、空挂学籍、学籍造假等现象,不得为违规跨区域招收的学生和违规转学学生办理学籍转接。教育行政部门也不得对学校中考情况进行排名,不得向学校提供非本校的中考成绩数据。
(四)强化执纪监督。纪检监察部门要充分发挥在中小学招生过程中的监督作用,畅通违纪举报和申诉受理渠道,严肃查处违规违纪招生行为。教育督导部门要将中小学招生入学工作纳入责任督学日常督导范围,适时督导辖区招生入学政策的落实情况。
(五)严格招生计划。严格控制中小学校办学规模和班额,原则上小学起始年级班额不超过45人,初中起始年级班额不超过50人。确需调整招生计划的,由西夏区中小学招生工作领导小组研究决定,确保不新增大班额,逐步取消“大校额”。持续推进集团化办学,加快实现优质学校与城镇薄弱学校和农村学校结对帮扶全覆盖,促进城乡一体化发展,为保障适龄儿童少年享有公平优质的基础教育创造条件。
(六)依法保障权利。健全控辍保学长效机制和部门联控联保工作机制,坚持教师家访制度,严防辍学新增反弹,确保适龄儿童少年应入尽入。巩固拓展义务教育控辍保学成果,继续加大辍学劝返行政执法力度,教育、公安、司法、市场监管等部门要积极联合,依法追究无正当理由拒不送子女入学的父母或者其他法定监护人的责任,做好辍学学生劝返复学工作,切实保障适龄儿童少年接受义务教育。对西夏区户籍适龄儿童少年因身体状况需要延缓入学或者休学的,由其父母或者其他法定监护人向所在社区提出书面申请,由社区向西夏区教育局备案。
(七)健全风险防控。教育局依据前期本地户籍适龄儿童少年的摸底人数,加强区域内学龄人口变化趋势的预测分析,及时向社会发布预警提示,合理引导家长预期。
(八)广泛宣传政策。通过各级各类媒体,加大中小学招生入学工作宣传力度,主动向社会、家长和学生公开招生方案、招生计划、招生片区、招生程序、报名条件、录取结果和咨询方式等,及时做好群众关注的热点问题的宣传释疑工作,确保社会和谐稳定。
附件:1.西夏区2022年义务教育阶段招生工作实施细则
2.西夏区2022年中小学招生计划一览表
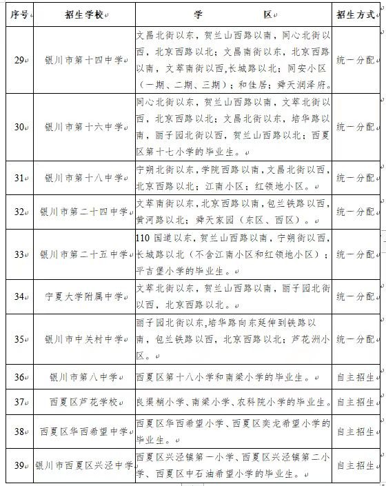
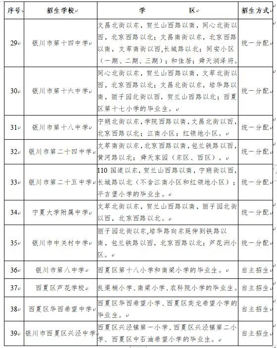
3.西夏区2022年公办中小学学片区划分一览表
4.西夏区2022年招生预警提示
5.西夏区中小学入学电脑派位规则
附件1
西夏区2022年义务教育阶段招生工作实施细则
根据《西夏区2022年义务教育阶段学校招生工作实施方案》,制定本细则。
一、城市小学入学方式
(一)划分片区入学
城市地区适龄儿童年满6周岁,本人具有西夏区户籍且户籍地购房者为父母、其他法定监护人或学生本人,迁户时间为2021年12月31日前。入学信息登记完成后,由学校负责审核材料:符合条件的适龄儿童予以注册;不符合条件的适龄儿童退回后,由教育局复审材料并统筹调剂入学。
(二)统筹调剂入学(按先后排序)
1.符合片区入学条件,但迁户时间晚于规定时间或年满7周岁及以上儿童;
2.政策性照顾人员子女;
3.符合划片入学条件,参加民办小学电脑派位未被派中;
4.适龄儿童在祖父母(外祖父母)处落户,入学儿童本人及其父母在银川市三区无自有产权房产且在祖父母(外祖父母)处实际居住的;
5.西夏区多代多辈人同一户籍、“户房分离”及集体户,以监护人或入学学生本人的购房房址调剂。以监护人公租房、廉租房并实际入住(提供2022年最近3个月水、电、气等生活票据中的2种)为依据的,以房址调剂;
6.西夏区同一房址已有入学学生的(详见《招生方案》中有关规定);
7.具有西夏区户籍并落户在未交付入住的房屋;
8.具有西夏区户籍并落户在自购营业房或商用公寓的;
9.随迁子女监护人购房的;
10.西夏区户籍监护人租房的;
11.随迁子女监护人租房并提供居住证的;
12.参与民办小学摇号并摇中,但放弃民办学校入学资格的;
13.其他情况。
(三)入学流程
1.网上登记。7月1日至15日,西夏区城市地区适龄儿童家长登录“银川市中小学入转学服务平台”(www.ycrxbm.cn),进行网上登记。
2.片区入学流程。西夏区城市户籍比对成功的适龄儿童,按短信提示,在7月25日,由家长带入学儿童持户口簿、儿童免疫接种证明、房产证(银川市不动产登记信息查询单或银川市个人房屋备案信息查询证明),前往接收学校核验入学材料。学校审验后符合条件的儿童予以注册,不符合条件的儿童在学校退回后,由教育局复审材料并纳入统筹调剂分配范围。
3.调剂入学流程。城市地区适龄儿童家长在平台登记后,根据短信提示内容和时间,由家长带报名材料到居住地所在街道社区初审,街道社区报教育局复审。家长开学前收到分配短信,在规定时间内带入学儿童持户口簿、儿童免疫证明到分配学校报名注册。
4.特殊情况。因特殊情况不能如期报到,家长需带相关材料提前向分配学校提交书面申请,约定延期报名时间。延期时间不得超过1周。
二、城市初中入学方式
(一)初中入学
采取划片入学和调剂入学方式进行,具体参照“城市小学入学方式”进行。学位紧张的学校,入学学生必须具有西夏区城市小学毕业年级1年学籍和1年就读经历。
(二)入学流程
1.西夏区公办小学毕业生在毕业学校指导下,家长根据系统生成的登录帐号登录“银川市中小学入转学服务平台”(www.ycrxbm.cn),完善学生信息。毕业小学收取毕业生材料初审后报教育局复审。家长未在规定时间内提供入学材料,其子女将统筹调剂入学。
2.7月1日至15日,西夏区毕业小学生选择参加民办初中招生的,须在登录系统“是否参加民办学校摇号”中选择“是”并选择1所民办学校,同时在“是否参加西夏区分配”中选择“否”并提交。
3.8月下旬(具体时间另行通知),参加分配的毕业生收到分配短信后,按规定时间到分配中学报名注册。
4.学生分配短信下达同时,该生学籍同步进入分配初中。
5.7月1日至15日,选择在西夏区入学的非西夏区小学毕业生,由家长登录“银川市中小学入转学服务平台”(www.ycrxbm.cn)“小升初端口”登记,按短信提示内容将材料交到居住地所在街道社区初审,街道社区报教育局复审。8月下旬(具体时间另行通知)收到分配短信,按规定时间到分配中学报名注册。
6.西夏区小学毕业生不选择在西夏区就读初中,由毕业小学负责统计并上报教育局备案,不再分配初中学校。
三、农村中小学入学方式
(一)西夏区农村户籍适龄儿童,年满6周岁半(部分学校年满6周岁),在7月25日,由家长带入学儿童持户口簿、儿童免疫接种证明,到居住地附近乡镇学校登记注册。
(二)居住在西夏区农村地区的随迁子女,年满6周岁半(部分学校年满6周岁),在秋季开学报名时间由家长带入学儿童持户口簿、儿童免疫接种证明,到居住地附近学校报名注册。
(三)农村地区小学毕业生在秋季开学时间,带户口薄及入学材料,就近到居住地附近初中学校报名。
(四)特殊情况不能如期报到,家长需带相关材料提前向分配学校提交书面申请,约定延期报名时间。延期时间不得超过1周。
四、电脑派位方式
随迁子女过于集中学校的所在区域、非西夏区小学毕业生回户籍地就读学位紧张初中的所在区域,根据平台登记情况,可采取“一址对应多校”方式统筹调剂入学,或采取“自主填报志愿”方式,实行电脑派位入学。(详见附件4)
五、转学工作
(一)转学对象。义务教育阶段学生因家庭居住地跨省(区)、市、县迁移(不含同城区内迁移),且户籍已迁入居住地的,可以转入户籍所在地学校。随迁子女监护人务工地跨县(区)以上变化的,可以转入监护人新的务工所在地县(区)学校。
(二)转学流程。8月1日至8月8日,家长登录“银川市中小学入转学服务平台”(www.ycrxbm.cn)登记、填写转学信息。按短信提示将转学材料交到居住地所在街道社区初审,街道社区报教育局复审。8月下旬(具体时间另行通知)收到分配短信,在规定时间内到分配学校报名注册。
(三)转学规定。按照《宁夏中小学生学籍管理办法实施细则(修订)》规定,在西夏区就读的学生,原则上在西夏区区域内不转学;跨县(区)转学时,教育局根据学校空余学位,统筹调剂安排就读学校(教育厅直属学校和银川市直属学校由该校上级主管部门负责)。
转学学生不执行片区政策,不变更就读年级。学生学籍显示异常状态时,不办理转学。小学、初中起始年级第一学期不接收转入学生;小学毕业年级第二学期不接收转入学生,初中九年级原则上不接收转入学生。(确需回户籍所在地参加中考的学生,须在第一学期开学办理转学手续)
六、入转学材料(均须提供原件)
(一)西夏区户籍儿童少年。入学儿童少年的户口簿;户房一致的房产证(银川市不动产登记信息查询单或银川市个人房屋备案信息查询证明),如入学适龄儿童少年与父母不同户,还须提供医学出生证明和其父母的结婚证明;儿童户籍地住房已拆迁的,还须提供其父母或其他法定监护人的拆迁安置协议和房屋分配证明;租房者须提供实际居住的社区证明;学位紧张片区租房者还须提供学生父母或法定监护人及其学生本人在银川市三区无自有产权房产证明(银川市不动产登记信息查询单或银川市个人房屋备案信息查询证明)、现租住地2022年最近3个月水、电、气等生活票据中的2种。
(二)非西夏区户籍儿童少年。入学儿童少年的户口簿;在西夏区购房的须提供房产证(银川市不动产登记信息查询单或银川市个人房屋备案信息查询证明);在西夏区租房的须提供居住证;学位紧张片区租房者须提供学生父母或其他法定监护人及其学生本人在银川市三区无自有产权房产证明(银川市不动产登记信息查询单或银川市个人房屋备案信息查询证明)、现租住地2022年最近3个月水、电、气等生活票据中的2种。
小学入学后须提供儿童免疫接种证明。非西夏区学籍的小学毕业生和转学学生还须提供学籍号。
银川市不动产登记信息查询单或银川市个人房屋备案信息查询证明有效期为6月30日至8月15日。
七、其他未尽事宜由教育局负责解释。
附件2
西夏区2022年中小学招生计划一览表


附件3
西夏区2022年公办中小学学片区划分一览表



新建学校招生说明:
1.银川市文萃小学(银川市第二十一小学教育集团校):暂不定片区。2022年招收沈阳路以南、培华路以北、文萃街以东、包兰铁路以西区域内购商品房有就读需求的适龄儿童。
2.银川市西夏区第二十小学(银川市实验小学教育集团校):2022年片区划分为:北京西路以南、长城西路以北、同心南街以西、文昌南街以东区域内购商品房有就读需求的适龄儿童。原西夏区第十小学片区内荷花湖畔及安丰家园的常住人口适龄儿童,2022年可以选择在西夏区第十小学或西夏区第二十小学就读;从2023年起,以上两个小区的常住人口适龄儿童划入西夏区第二十小学片区。
3.银川市西夏区兴泾镇第三小学:2022年实行划片招生,由学校根据片区按计划招生。招收文昌南街以东、包兰铁路以西、清泉路以南、观平路以北区域内的适龄儿童和兴泾镇泾华村惠台组及兴盛村北泉组、泾华组的适龄儿童。
4.银川市文萃中学(银川一中教育集团校):暂不定片区。2022年招收沈阳路以南、培华路以北、文萃街以东、包兰铁路以西区域内购商品房有就读需求的适龄儿童。
附件4
西夏区2022年招生预警提示
现将2022年西夏区城市区域公办中小学招生情况预警如下:
一、预警等级说明
红色预警:表示该学校片区内,本地户籍适龄儿童少年摸底人数已超过学校招生计划数,学位处于饱和状态。
黄色预警:表示该学校片区内,本地户籍适龄儿童少年摸底人数已达学校招生计划数的80%-100%,学位紧张。

四、预警提示
(一)建议家长谨慎选择在预警等级为红色及黄色的学校片区内购房置业,由于生源压力过大,从2023年开始,教育局将按照教育部要求,结合辖区学龄人口增减、学校布局、学校规模等因素的变化,适度调整片区范围,在每年招生方案发布前,及时向社会发布。
(二)预警信息为摸底信息,属于动态数据。若未来片区人数减少,西夏区教育局将适时对预警等级进行调整。
附件5
西夏区中小学入学电脑派位规则
依据《西夏区2022年义务教育阶段学校招生工作实施方案》,现将西夏区中小学入学电脑派位规则公布如下:
一、电脑派位范围
西夏区教育局依据网络平台报名情况,将随迁子女过于集中的区域确定为电脑派位区域。派位区域确定后,将该区域周边学校剩余学位情况向社会进行公布。
二、登记流程
(一)居住在西夏区的随迁子女7月1日至7月15日期间登录平台登记,按短信通知时间前往指定地点核验证件,核验证件完成后等待短信通知。
(二)依据网络平台报名情况确定电脑派位区域后,处于派位区域的随迁子女平台将于8月15日前发送短信,通知再次登录平台按序选择多所志愿学校。
(三)8月20日前由西夏区教育局组织统一电脑派位(具体时间、地点将短信通知)。
三、派位流程
第一步:公布剩余学位情况及随迁子女志愿填报情况
1.本地户籍儿童少年分配结束后,在招生平台公布分配名单及电脑排位区域内各学校剩余学位情况。
2.平台将短信通知符合电脑派位要求的随迁子女再次登录,家长可依据划定的电脑派位区域及相应学校顺序选择志愿学校,系统将实时显示各志愿填报的人数。
第二步:电脑派位
1.逐一对比第一志愿学校,若学校空余学位大于志愿填报数量,可直接安排就读;若空余学位小于志愿填报数量,则组织电脑派位,直至第一意向学校全部派位结束,公布剩余学位。第一志愿未派中的学生,参加第二志愿电脑派位。
2.逐一对比第二志愿学校,若第二志愿学校已无学位,视为放弃第二志愿,不参加派位;若意向学校空余学位数量大于志愿填报人数,直接安排入学;若有空余学位但小于志愿填报人数,组织第二轮电脑派位。第二志愿未派中的学生,参加第三志愿电脑派位。
3.逐一对比第三志愿学校,若第三志愿学校已无学位,视为放弃第三志愿,不参加派位;若意向学校空余学位数量大于志愿填报人数,直接安排入学;若有空余学位但小于志愿填报人数,组织第三轮电脑派位。
第三步:调剂安排
西夏区教育局调剂安排电脑派位未派中的儿童少年至周边仍有空余学位的学校就读。
四、其他
(一)双胞胎、多胞胎的,捆绑进行电脑派位,其中1人派中,则同胞儿童均视为派中。
(二)电脑派位工作由西夏区义务教育招生工作办公室统一组织,分批进行,届时将邀请人大代表、家长代表、纪检部门及新闻媒体参与,公证处进行公证,全程接受社会各界监督。





