根据东莞市新型冠状病毒肺炎疫情防控指挥部统一部署,东坑镇6月27日继续开展核酸抽检。现就有关事项通告如下:
一、检测对象
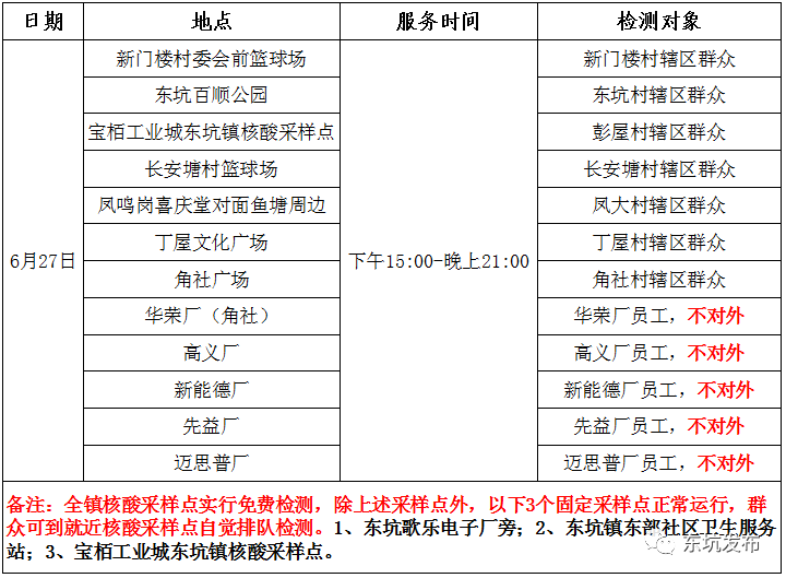
6月27日:新门楼村、东坑村、彭屋村、长安塘村、凤大村、丁屋村、角社村辖区内群众;华荣厂(角社)、高义厂、新能德厂、先益厂、迈思普厂;镇内重点人群。
二、采样点安排
三、注意事项
48小时内接种过新冠病毒疫苗的人员不要前往参加核酸检测
1、请收到检测通知的人员积极配合,坚持应检尽检、不落一人,听从采样点现场工作人员的安排,按指引有序完成信息登记及采样工作。
2、检测核酸前一定要通过微信小程序进入粤核酸5,,进入平台登记个人信息,选择“大规模核酸检测”,之前已申请生成的葵花码依然有效。
3、请参与采样的市民携带身份证、手机,到就近临时检测点自觉排队检测。检测过程中请主动配合、佩戴口罩,听从工作人员指挥,主动扫“葵花码”,出示“粤康码”,保持1米以上间隔,不交谈,不聚集,做好自我防护。完成采样后,听从现场工作人员统一指挥,尽快离开采样点,避免聚集和相互交谈。
4、有“十大症状”的人员不要参加核酸检测,请提前报告所在村(社区)和单位,做好个人防护,及时前往东坑医院发热门诊就诊。
5、粤康码为红码的市民请及时向所在村(社区)和单位报告,不能前往核酸采样点。粤康码为黄码的人员,请做好个人防护,到宝栢工业城东坑镇核酸采样点“黄码专区”免费进行检测,不能前往其他核酸采样点。





