根据全省统一部署,从7月1日起,广东全面放开18岁以上(含60岁以上)人群接种第一剂和第二剂新冠疫苗。
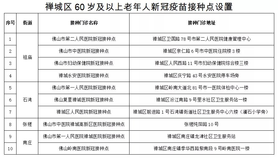
即日起,禅城区免费为60岁及以上老年人提供新冠疫苗接种。市民要记得,先预约,再接种,70岁及以上长者需由家属陪同。
60岁及以上老年人预约方式:
▣ 非现场初筛+村(居)预约(主要针对不方便使用智能手机和对自己身体状况没把握的老年人);
▣ 线上预约:进入“健康禅城”后台,点击菜单栏【新冠防控】-【新冠病毒疫苗预约】,在预约平台选取支持60岁以上接种的接种点进行预约,预约成功后在指定时间段前往接种点进行现场初筛(由各接种点负责医院安排临床或全科医生在接种点现场进行初筛),符合条件即可接种。
PS:70岁及以上人群前往接种,需由家属陪同。
扩展资料:
60岁及以上人群接种新冠疫苗需要注意什么?
接种前,应提前了解新冠疾病、新冠疫苗相关知识及接种流程。
接种时,需携带相关证件(如:身份证等),并做好个人防护,配合现场预防接种工作人员询问,如实提供本人健康状况和接种禁忌等信息,医务人员会帮助判断是否可以接种。
接种后,需现场留观30分钟;保持接种局部皮肤的清洁,避免用手搔抓接种部位;如发生怀疑由疫苗引起的不良反应,报告接种单位,需要时及时就医。
接种后一周内,避免接触个人既往已知过敏物及常见致敏原,尽量不饮酒、不进食辛辣刺激或海鲜类食物,建议清淡饮食、多喝水,适当休息。





