2021年4月1日起,请有需要接种新冠疫苗的群众到各所在村居领取预约号后持有效居民身份证件前来南海九院临时接种点注射疫苗。
工作时间:上午8:00-12:00,下午14:30-17:30
客服热线:0757-86512562
医院地址:南海区九江镇儒林西路50号
相关阅读:
根据国家、省的统一部署,佛山市现已全面启动新冠病毒疫苗接种工作,符合以下条件的市民可进行接种。
新冠病毒疫苗大规模人群接种工作实行分阶段实施,现阶段的接种对象为在佛山市居住或工作的18-59岁中国籍内地居民。
PS:其他人群的疫苗接种需等待下一阶段安排,具体时间另行通知。
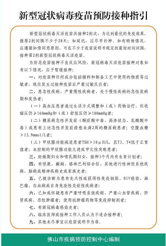
新冠病毒疫苗预防接种指引:
注:九江镇现在有南海区第九人民医院、南海中医院沙头分院两个疫苗接种点,还有一个临时接种点位于河清卫生站。





