关于老年人免费体检和免费接种的通知
一、免费体检(老年人):
为配合新冠疫苗接种,碧江社区卫生服务站将优先为65岁以上的老年人免费体检(2021年已体检过的不用),时间定8月12、19、26日逢星期四(上午8:00-10:30),空腹带身份证(当天限150个名额,检完即止)。
二、免费体检(高血压、糖尿病):
为配合新冠疫苗接种,碧江社区卫生服务站将优先为患有高血压、糖尿病人员免费体检(今年已体检过的不用),时间定8月12、19、26日逢星期四(上午8:00-10:30),空腹带身份证(当天限150个名额,检完即止)。
三、免费接种新冠疫苗:
为有序高效推进新冠疫苗接种工作,加快建立群体免疫安全屏障。根据上级要求和部署,碧江社区卫生服务站(碧江昇平路33号)将开放新冠灭活疫苗接种工作,具体安排如下:
开放日期:8月7日、8月8日(星期六、星期日)
开放时间:上午8:00-12:00,下午14:00-17:30。
点击查看:
接种提醒:
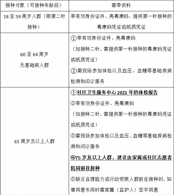
1、接种需携带有效身份证件(身份证、户口簿、居住证、驾驶证等)和粤康码(现场手机出示或提前彩色打印)前往接种点接种,第二针接种还需携带接种凭证(若粤康码未显示首针接种信息,需携带第一针接种凭证),65岁及以上长者还需携带社区卫生服务中心2021年的体检报告。现场自觉佩戴口罩、配合测量体温。
2、接种当天穿宽松衣服,保持充足睡眠,不得空腹,不饮酒。建议市民朋友绿色出行,服从交通指引。
3、自备雨具、饮用水和笔。如遇极端天气,请市民注意就近选择室场躲避,安全第一。如未抵现场的群众,建议另选时间接种。
4、近期如有咳嗽,发烧,打喷嚏,头痛,头晕等感冒症状的,或14天内有中高风险地区旅居史的人员,一律不准参加现场接种,违者将按照规定追究相关责任(曾到中高风险地区的市民还需持48小时核酸阴性结果才可接种)。现场留观30分钟,无不适后离开。
5、港澳台同胞请到顺德区妇幼保健院第二门诊部接种,联系电话:22217537。
特别提醒:少量智飞生物公司的重组新型冠状病毒疫苗(CHO细胞)统一在顺德区妇幼保健院二门诊接种,需求的群众前往区妇幼保健院接种,需提前预约(预约电话:22217537)。
60岁及以上老年人接种的必要性:
60岁及以上老年人接种新冠疫苗非常有必要,因为老年人感染新冠病毒后发生重症的风险高,疾病负担重,健康损害大,而接种疫苗是最经济、最有效的预防措施。
老年人接种前须知:
60岁及以上老年人,特别是高龄老人在接种疫苗前,医护人员会详细询问、记录接种者所患慢性疾病情况、药物使用情况、有无食物和药物过敏情况等,评估老年人的健康状况,提出疫苗接种建议。
老年人要认真阅读知情同意书,主动把自己的健康状况告知医护人员,医生会帮助判断是否可以接种。对于健康状况稳定、药物控制良好的60岁及以上慢性疾病人群,建议尽早接种疫苗。
老年前接种前应先了解接种疫苗的品种、作用、接种禁忌、不良反应和接种后留观等注意事项。
签订接种疫苗知情同意书。接种后受种者应在接种现场留观30分钟,确保接种安全。
碧江社区居委会
2021年8月6日





