2022年虎年普通贺岁纪念币于2022年1月7日开始预约,预约只有一次机会,每人可以预约20枚。
一、预约时间安排如下:
预约时间:2022年1月07日-1月09日。
核实时间:2022年1月12日-1月13日。
兑换时间:2022年1月14日-1月20日。
注意:此次只有一次预约机会,大家一定要注意。
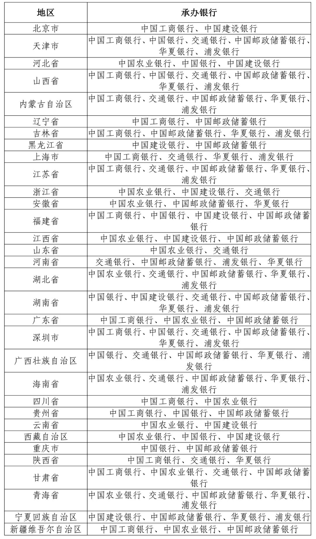
二、预约兑换银行如下:
各地区预约银行不同,具体查看下表。
注意:
1、同一身份证只能在一家银行预约,重复预约所有银行将无法兑换。
2、预约不需要开户,不需要下载手机银行,人在哪里就预约在哪里。





