大良街道关于启动区域核酸检测的通告
为进一步强化新冠肺炎疫情防控管控措施,切实保障广大人民群众身体健康和生命安全,根据市区疫情防控工作统一安排,现定于2022年5月16日晚上至5月17日上午在全街道范围内开展区域核酸检测。
核酸检测时间:
1、5月16日晚上19:00-23:00时;
2、5月17日上午08:00-12:00时。
现将有关事项通告如下:
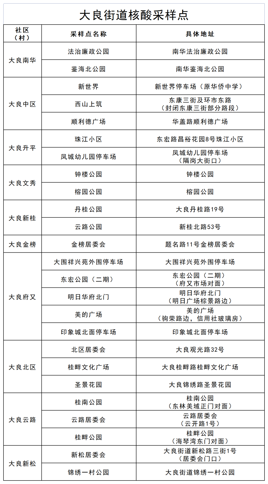
一、请按照所在社区(村)通知,分时段参加核酸检测并做好个人防护。全街道人员按照“应检尽检,不漏一人”的要求,免费参加核酸检测。
二、请携带手机,提前准备好“粤核酸4”小程序采样码,并截图保存“个人采样信息码、粤康码、行程卡”,以提高信息采集效率。老人、未成年人等没有智能手机或不方便使用智能手机的,可在家人手机账号下添加生成其二维码。
三、请佩戴口罩,前往所属采样地点进行核酸检测,注意保持“一米线”距离,主动配合、听从工作人员指挥,有序排队,按要求进出场地。
四、在接种新冠病毒疫苗48小时内暂不进行核酸采样,待48小时后再进行采样,但需及时向社区(村)工作人员报备说明情况。
五、大良辖区学校师生(含幼儿园、托儿所)核酸检测工作由学校统一安排。
六、粤康码黄码人员请全程佩戴口罩,前往就近医院进行核酸检测采样,避免乘坐公共交通工具;红码人员请迅速联系所属村(社区)报备,请勿前往免费核酸检测点。
七、5月19日至5月22日期间,进入党政机关、企事业单位及其他社会单位、商务楼宇、商场超市、宾馆酒店、餐饮饭店等公共场所,须查验7天内核酸检测阴性证明。请市民合理安排时间进行核酸检测,以免给自己的生活和出行带来不便。
八、核酸检测结果出具前,请尽量减少流动,不参与聚集性活动,如有发热、干咳、乏力、嗅觉味觉减退、鼻塞、流涕、咽痛、结膜炎、肌痛、腹泻等不适症状时,不参加聚集性活动、不自行购药、服药,应立即向所在社区(村)报告,及时就近至发热门诊就诊,并主动告知医生自己的旅行史,就诊过程中请做好个人防护,不乘坐公共交通工具。
为了您和他人的健康,请广大居民积极配合,确保核酸检测工作高效完成。
大良街道新型冠状病毒肺炎疫情
防控指挥部办公室
2022年5月16日
大良街道疫情防控咨询电话:





