佛山医疗救助对象及救助标准:
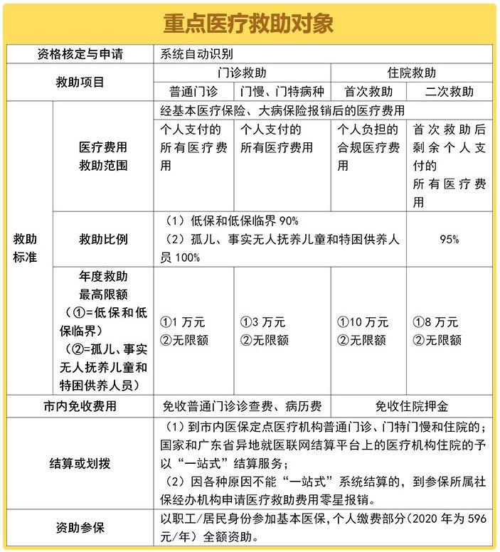
1.重点医疗救助对象:

2.已参加本市基本医疗保险0-14岁(含14周岁)的两病儿童:

3.因病致贫医疗救助对象:

4.罕见病医疗救助对象:

备注:
1.个人负担合规医疗费用=纳入医疗保险核报范围的金额-基本医疗报销支付金额-大病保险支付金额;
2.重点医疗救助对象到市内医保定点医疗机构住院治疗时,住院起付线纳入救助项目;
3.因各种原因未能参加基本医疗保险的重点医疗救助对象,其个人住院的医疗费用按95%的救助比例予以救助。其中,最低生活保障对象和最低生活保障临界对象年度最高救助限额为18万元,特困供养人员、孤儿和事实无人抚养儿童无年度救助限额。





