浦东新区新冠疫苗接种点(浦东新区新冠疫苗接种点一览表)

社会热点2022-06-22 10:59:55未知

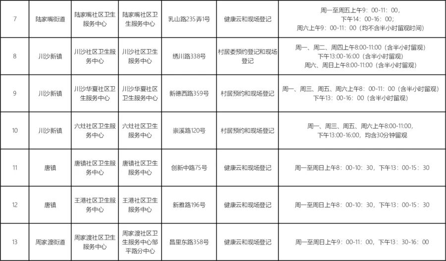
  随着疫情防控形势逐渐好转,浦东新冠疫苗接种工作积极推进。一起来看家门口的新冠疫苗接种点位

浦东新区新冠疫苗最新接种点

(发布时间:6月21日)

  注:本文图文信息源于浦东发布

  相关推荐:

  

本文标签: ,疫苗  ,浦东新区  ,发布时间  ,浦东  ,疫情  

相关推荐

猜你喜欢

大家正在看