嘉定区公共体育场馆遵循先户外后室内、先个人项目后集体项目的原则分步实施向社会开放,对符合基本条件向社会开放的体育场所严格落实各项防控措施。
疫情防控期间,开放场所全面实施“场所码”或“数字哨兵”,严格把好进门入场关、清洁消毒关、人员管理关、场所限流关、证照查验关。
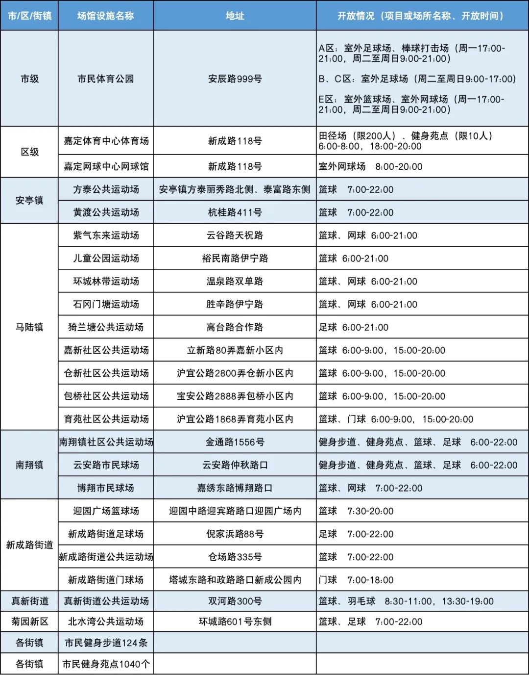
嘉定区公共体育场馆设施疫情防控期间开放情况
(6月14日统计)
注:信息来源上海嘉定官微
社会热点2022-06-16 17:35:48佚名
嘉定区公共体育场馆遵循先户外后室内、先个人项目后集体项目的原则分步实施向社会开放,对符合基本条件向社会开放的体育场所严格落实各项防控措施。
疫情防控期间,开放场所全面实施“场所码”或“数字哨兵”,严格把好进门入场关、清洁消毒关、人员管理关、场所限流关、证照查验关。
嘉定区公共体育场馆设施疫情防控期间开放情况
(6月14日统计)
注:信息来源上海嘉定官微