2022年高考物理试卷真题(2022高考物理真题全刷)

社会热点2022-06-09 15:24:53未知

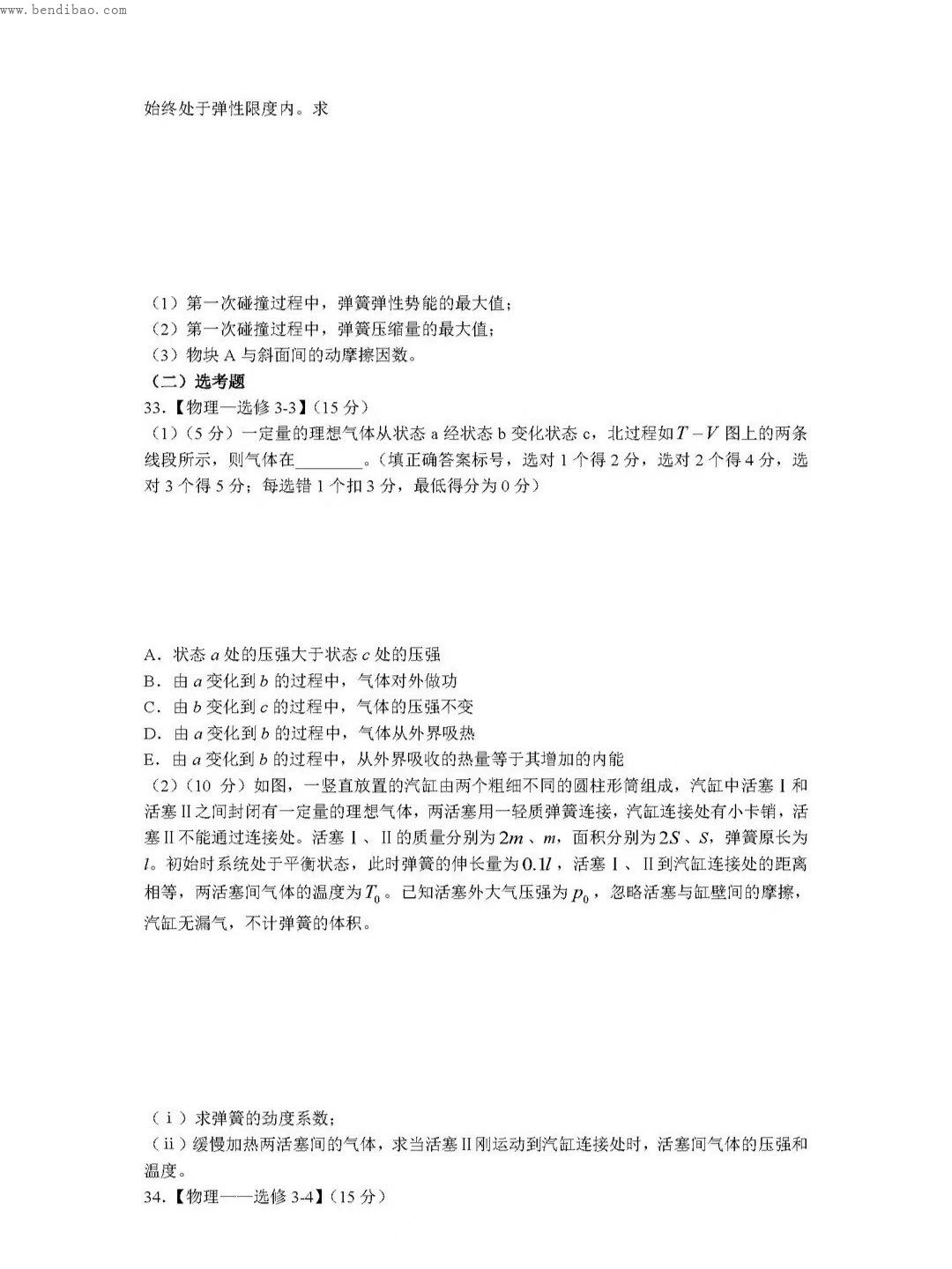
  2022年高考物理试卷真题(全国乙卷)

  (来源于网络收集,非官方仅供参考!)








本文标签: ,真题  ,试卷  ,仅供参考  ,物理  ,全国  

相关推荐

猜你喜欢

大家正在看