5月13日西安经开区免费核酸检测点位在哪

社会热点2022-05-18 05:24:23未知

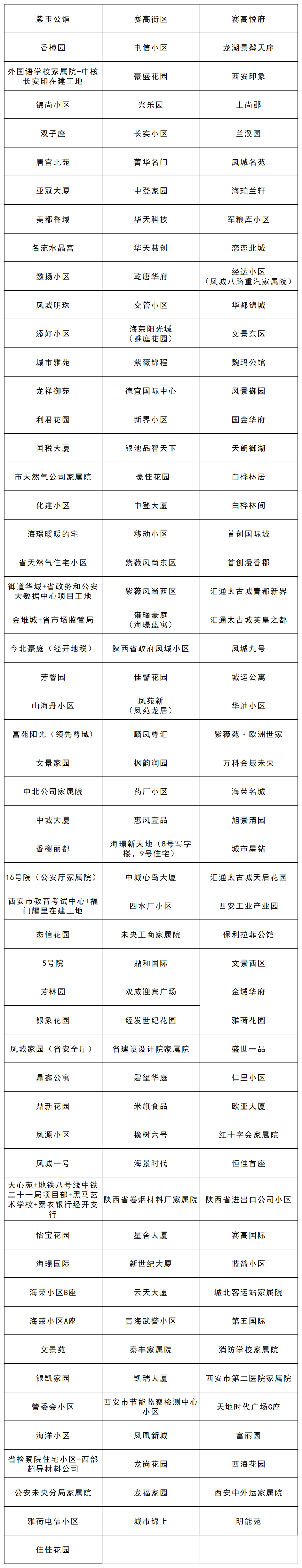
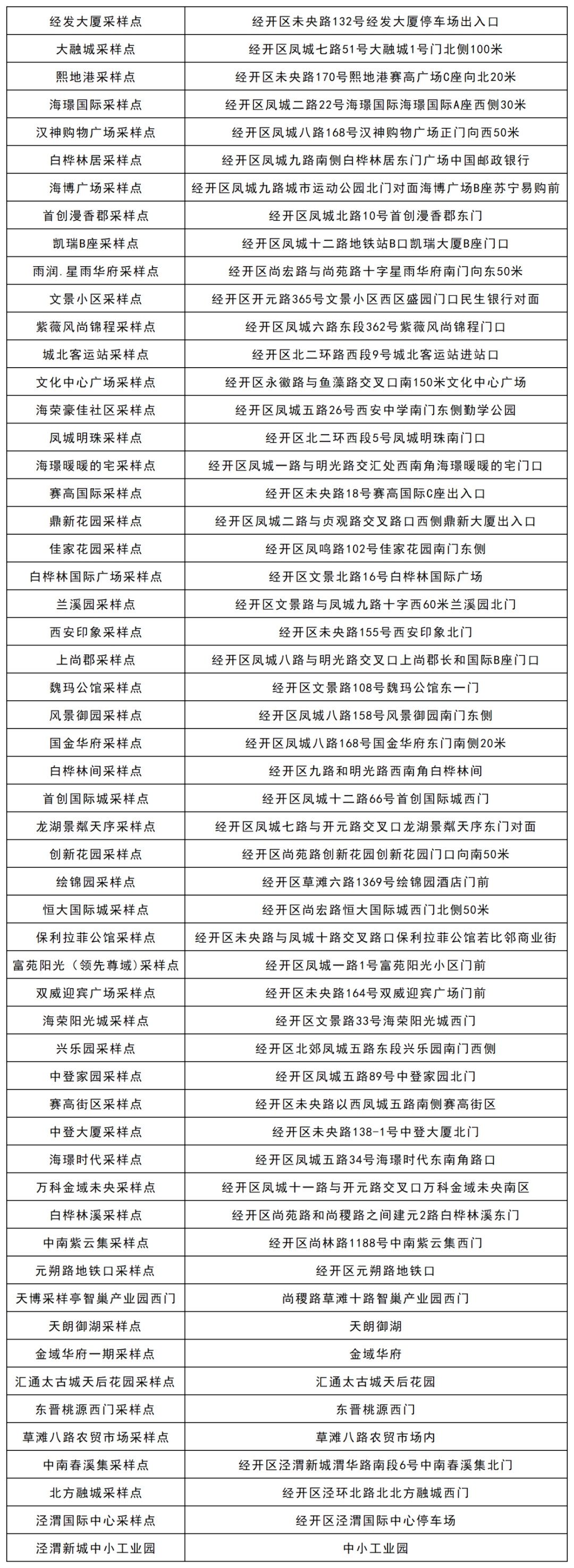
  5月13日经开区免费核酸检测点位信息:(检测时间:5月13日6时至12时)



经开区便民及医疗机构采样点

本文标签: ,核酸  ,医疗机构  ,时至  ,便民  ,点位  

相关推荐

猜你喜欢

大家正在看