为全力排查疫情风险隐患,巩固防控成果,充分发挥核酸检测的“排雷兵”作用和监测预警作用,根据全市统一部署,从4月6日起开展新冠病毒核酸检测循环抽检。现就有关事项通告如下:
一、检测对象:
1.普通人群:按照所属村(社区)通知的时间参与免费核酸抽检。每人都会收到抽检通知,暂未收到通知的不要着急前往。【各村(社区)每天按“莞 e 申报”人口数20%通知参与抽检。】
2.重点人群:按照原有既定检测频次到指定“应检尽检”采样点参与免费核酸检测 。
二、抽检频次:
按每天以不少于全镇“莞e申报”人口数20%的比例进行抽检,5天内对全镇辖区居民全覆盖检测1轮。
三、检测时间:
从4月6日起实施,结束时间另行通知。
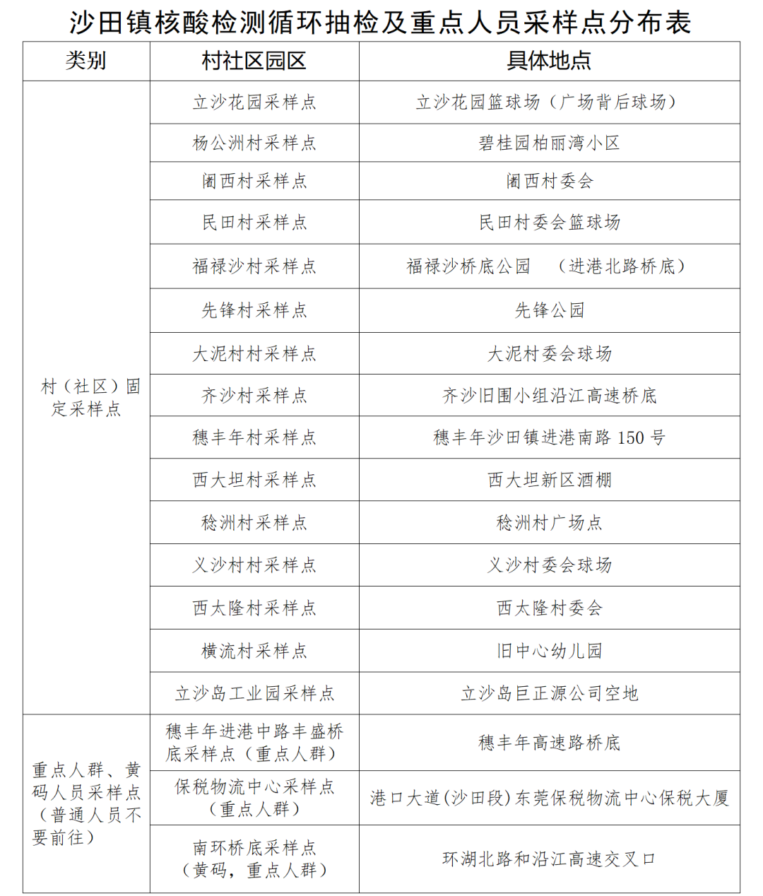
四、检测地点:
以“固定点+小型流动便民点+上门机动小分队”结合的方式设置采样点(详见附件),每个采样点工作时间:上午8:30-12:00,下午2:30-17:30。
五、注意事项:
(一)请广大市民按照所在村(社区)组织安排,分批次到指定地点开展采样,做到不漏一户、不漏一人。循环抽检使用“粤核酸6”,群众前往采样点前,提前扫“粤核酸6”录入个人信息并截图保存二维码。
(二)各重点场所、重点行业、重点人群等按照各行业主管部门规定的原有频次检测。
(三)采样时请携带身份证或户口本原件,主动出示“粤康码”“行程码”,并全程佩戴口罩,与他人保持2米以上间隔,不交谈、不聚集,做好自我防护。完成采样后,听从现场工作人员统一指挥,尽快离开采样点,避免聚集和相互交谈。
(四)有以下情况的市民不能前往采样点进行核酸采样:一是接种新冠疫苗未满48小时的;二是“粤康码”人员“红码”(“黄码”的人员到专门采样点),由村(社区)“三人小组”核查并落实相应防疫措施;三是有发热、干咳、乏力、嗅觉味觉减退、鼻塞、流涕、咽痛、结膜炎、肌痛和腹泻等“十大症状”的,提前报告所在村(社区)和单位,做好个人防护,及时前往发热门诊就诊;四是近期有中高风险地区旅居史、正在落实居家隔离(居家健康监测)或正处管控场所区域内的,按要求落实相应的健康管理。
(五)请广大市民积极配合核酸检测循环抽检,对拒不配合、不支持核酸采样检测工作,扰乱秩序、瞒报、谎报、伪造信息和制造、散布谣言的人员,公安机关将依法追究法律责任。
感谢广大群众的理解、配合与支持!





