近日,辽宁发布《推进电子证照扩大应用领域和互通互认任务清单》,出生证明、户口簿、不动产证书等将全部生成电子证照,未来在办理婚姻登记、生育登记、户籍迁移等事项,以及签订合同、求职应聘、缴纳税款等场景中,都将广泛使用电子证照。
出生证明、户口簿、不动产证书全部实现电子化管理
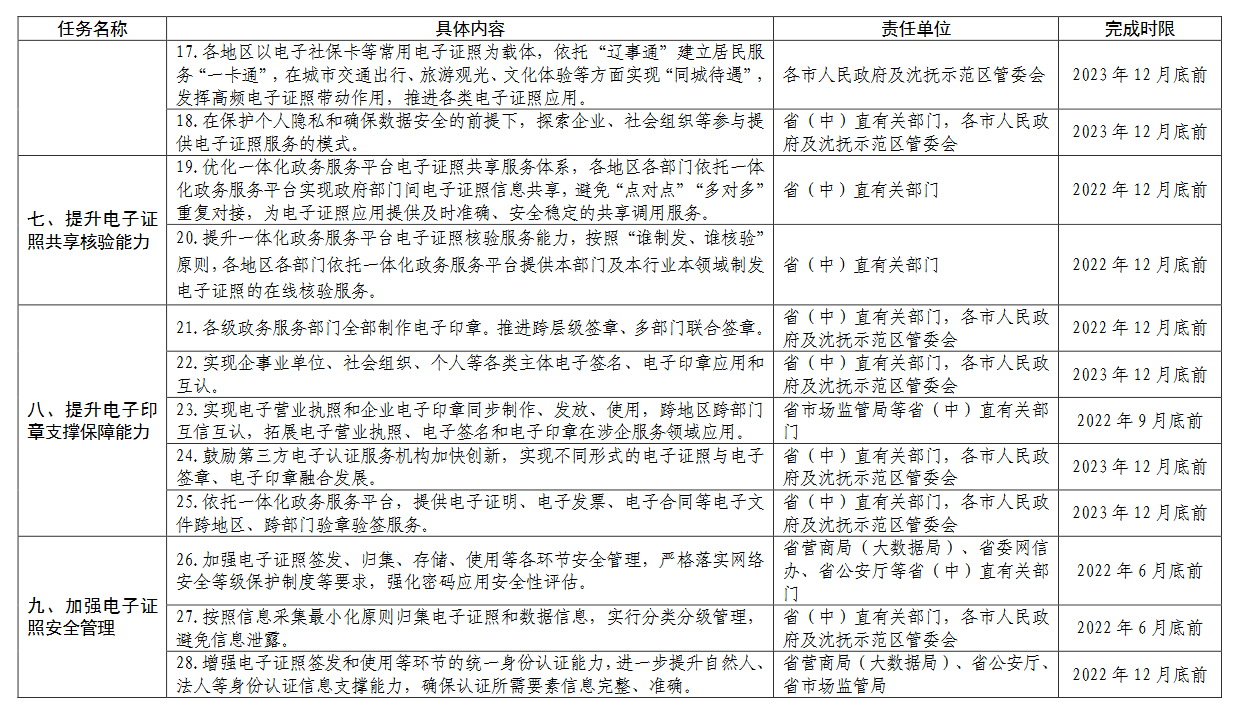
《清单》要求,将于2022年9月底前,实现各部门政务服务过程中生成的证照全部实现电子化管理,生成电子证照,与实体证照同步发放。身份证、户口簿、营业执照、生产经营许可证、职业资格证等常用电子证照全面实现标准化。
2022年6月底前,全省出生医学证明、户口簿、身份证、社会保障卡、学历学位证、职业资格证、驾驶证、新办的结(离)婚证、不动产权证书、不动产登记证明、营业执照、生产经营许可证、检验检测、社会组织登记证书、残疾人证等证照实时全量生成电子证照,汇聚至省电子证照库或汇聚相关数据信息。同步完成历史存量证照或数据汇聚工作。
婚姻登记、生育登记、户籍转移等全面使用电子证照
2022年12月底前,在婚姻登记、生育登记、住房公积金异地转移接续、就业创业、户籍迁移、社会保障卡申领、养老保险关系转移接续、异地就医报销、不动产登记,以及企业登记、经营、投资和工程建设等应用场景中,将全面使用电子证照提供服务。
2023年12月底前,纳税缴费、社会保障、医疗保障、住房公积金、交通运输、公共资源交易、金融服务、行政执法、市场监管等领域全面使用法人电子证照提供服务。
各级政务服务部门要依托电子证照等信息提供政务服务事项办理所需材料免提交服务。能够通过电子证照共享方式查询、核验企业和个人办事所需信息的,不再要求提供实体证照或纸质材料,办事所需相关信息通过共享等方式自动获取,申请人免填写。
“一人一档”让全省居民享受“同城待遇”
依托一体化政务服务平台及“辽事通”移动端,建立“一人一档、一企一档”专属服务空间,关联企业和群众常用电子证照信息。
2023年12月底前,各地区以电子社保卡等常用电子证照为载体,依托“辽事通”建立居民服务“一卡通”,在城市交通出行、旅游观光、文化体验等方面实现“同城待遇”,发挥高频电子证照带动作用,推进各类电子证照应用。
在推进电子证照应用的同时,《清单》同时提出“消除数字鸿沟”,保留传统服务方式,加强实体证照服务保障,满足老年人、残疾人等各类群体需求。






