2月13日-14日,广东东莞市塘厦镇发现1例新冠肺炎无症状感染者、江苏苏州市发现8例新冠病毒阳性感染者。正值春运返程复工高峰时段,为切实做好我市“外防输入、内防反弹”工作方针,南宁市疾控中心紧急提醒:
紧 急 提 醒
主动报备信息 落实防控措施
1. 2月11日(含)以来有东莞市旅居史的来(返)邕人员;1月27日(含)以来有江苏省苏州市旅居史的来(返)邕人员。
2.与新冠肺炎确诊病例、无症状感染者同乘交通工具或活动轨迹有交集的人员;
3.健康码为“红码”或“黄码”人员;
4.接到疾控中心等疫情防控部门电话或信息告知的密切接触者等涉疫人员;
5.近14天内有中高风险地区或中高风险地区所在县(市、区)或直辖市的街道、或有本土疫情发生地所在设区市或直辖市城区旅居史的来(返)邕人员;
请以上来(返)邕人员第一时间主动向所在社区(村、屯)及单位报告,并配合做好核酸检测、医学观察或健康监测等疫情防控措施。
※风险排查地区及时间以自治区、南宁市疫情防控指挥部相关文件为准。
※风险排查和管理对象:自确定为中高风险地区或自公布本土疫情之日往前14天起的来(返)邕人员。
※来(返)邕人员请务必提前联系目的地所属社区(村、屯),了解南宁市疫情防控政策。在返邕前24小时通过“南宁疾控—市民参与-入邕报备”,逐项如实填报信息进行报备。
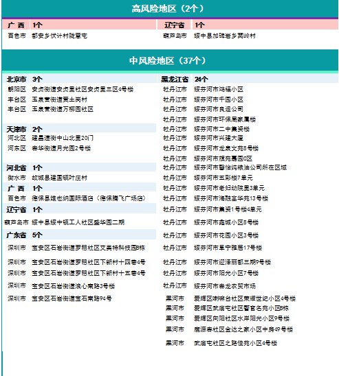
(点击放大查看)
全国疫情中高风险地区名单(截至2022年2月13日15时)
数据来源:国家政务服务平台、各级卫健委和媒体
*高、中风险地区为动态信息,最终以各地疫情防控指挥部实施发布为准



