疫情防控,人人有责!鉴于当前我市疫情形势,为防止疫情进一步扩散,切实保障市民健康安全,根据工作安排,决定于3月15日开展全镇全员核酸检测工作,对象包括常住人口及临时来莞人员。有关事项通告如下:
一、分批有序开展检测
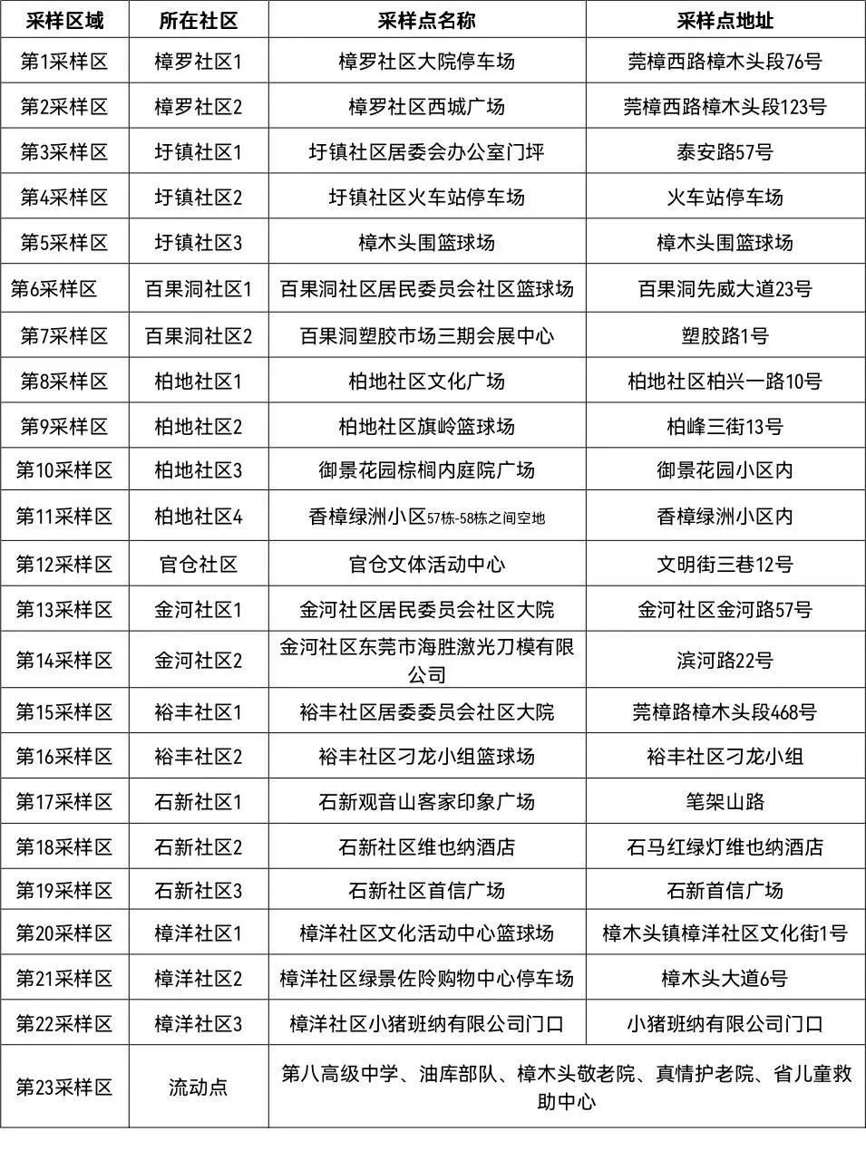
采样的具体时间为3月15日08:00-22:00开始;全镇设置固定采集点,请按各村(居)、物业、单位的通知有序前往采集点。(详见下表)

二、加强自我健康监测
请广大市民群众密切关注有关通知,做好自我健康监测,如粤康码为黄码,或有发热、咳嗽等不适症状的,应及时到就近的定点医院发热门诊就诊,不能前往核酸采样点。如在48小时内曾接种过新冠疫苗的,请在接种48小时后再进行检测。去过中高风险地区以及接到公安、疾控、社区等防疫人员等排查重点人员请按要求去其他指定采样点采样,不与全员核酸采样点混淆。
三、积极配合现场采样
前往核酸采样点的市民群众,请携带身份证等有效身份证明,分时段有序到达指定地点,按照现场工作人员指引配合开展核酸检测。采样时请主动出示“粤核酸码”,在采样现场打卡场所码、测温入场,全程佩戴口罩,与他人保持 1 米以上间隔,不交谈,不聚集。过程中如有问题,请第一时间向现场工作人员反映,他们将竭诚为您服务。
四、落实常态化防控措施
请广大市民群众持续做好个人防护,坚持戴口罩、勤洗手、常清洁、用公筷等良好生活习惯,减少不必要外出,不扎堆、不聚集。新冠疫情相关信息以官方发布权威信息为准,自觉做到不造谣、不信谣、不传谣。已进行核酸检测的市民群众,可通过“粤省事”微信小程序查询检测结果。
检测核酸前一定要在微信扫描东莞市专属葵花码粤核酸5,进入平台登记个人信息,老人、孩子可由家人代为登记!
受检人必须携带身份证,手机出示“粤核酸码”。前往信息登记区域时,打开二维码截图,给工作人员扫码核验,二维码状态更新为“已核实”后受检人再前往采样区。




