为了准确、全面排查疫情风险,切实保障大家的生命安全和身体健康,经开区将于3月10日启动新一轮核酸筛查工作。现将有关事宜通告如下:
1.3月10日上午8时,经开区将启动新一轮核酸筛查,为了保障您和他人的健康安全和日常通行,请市民朋友及时前往就近核酸检测点进行检测。
2.3月12日0时,各行业、各单位、各社区和小区等公共区域将对所有出入人员72小时内核酸检测结果进行核验,同时严格落实戴口罩、测温、扫西安一码通、核验行程码等防疫政策。
3.无核酸检测阴性结果的人员不得出入公共区域(72小时内接种疫苗人员除外)。
4. 境外及省外来返经开区人员、市内外中高风险地区来返经开区人员、与西安市目前确诊病例在同时空有共同活动史或部分轨迹重合人员,要在做好自我防护的同时,第一时间向居住地所在社区、小区或单位报告,并积极配合做好后续相关管控工作。
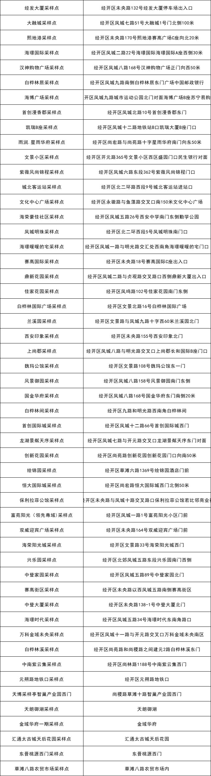
经开区核酸检测点位

经开区便民及医疗机构核酸采样点




