
2021丰南交警国庆假期“两公布一提示”
为保障广大群众节日期间出行安全,丰南交警根据辖区道路情况,现发布“两公布一提示”。请广大交通参与者合理选择出行时间、线路、方式,避开出行高峰和易堵路段。
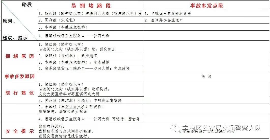
事故易发点段、道路拥堵路段公布
二、假期道路交通安全提示
1、自驾车出游前,请提前对车辆进行安全检查和保养,确保车辆转向、制动、轮胎、灯光等关键部件安全技术性能符合国家有关标准,并随车携带警告标志牌、千斤顶、螺丝套筒等工具,以备急需。
2、自驾车出游,出行前可通过交通广播、电视、微博、微信、高德地图、百度地图等媒介,及时了解出行路线沿途的天气、交通流量、交通管制、加油站和服务区分布情况等路况信息,提前选择出行路线。行驶途中系好安全带。控制车速,注意礼让。
3、驾车出行,秋季行车堤防秋乏,合理安排休息时间,保证充足睡眠,尽量不要夜间驾车,切勿疲劳驾驶。夜间驾车时,请正确使用灯光,会车时,请使用近光灯,避免造成对向来车眩目引发事故。
4、景区道路弯多坡陡、临水临崖、路窄难行,请小心谨慎驾驶,不要强行超车、强行会车。车辆驶近急弯、坡道顶部等影响安全视距的路段时,应当减速慢行,并鸣喇叭示意,夜间要变换远近光灯进行提示。
5、在乘坐交通工具时,自觉与其他游客保持间距。积极遵守旅游目的地、景区疫情防控的各项规定,将疫情风险降到最低。
6、严禁酒驾、醉驾。亲朋好友聚餐娱乐活动增多,酒后驾驶风险加大。开车勿饮酒,酒后勿驾车。
7、在行车途中,若遇有交通拥堵,请服从交警指挥,耐心等待,依次通行,切勿占用对向车道通行,顺畅通行环境需大家共同维护。
8、在高速公路上发生交通事故后,请牢记“车靠边 人撤离 即报警”九字警句。
9、积极做好疫情防控措施。关注各地疫情防控部门发布的疫情风险情况,继续保持警惕状态,避免侥幸心理,做好自我防护,戴口罩、勤洗手,测体温、勤消毒,少聚集、勤通风。
丰南交警祝大家国庆小长假旅途愉快!





