
五一小长假期间,探亲访友人员增多,路面交通车流量较大,路况复杂,为了确保“5.1”广大群众安全出行,保定公安交警发布“两公布一提示”,提醒广大交通参与者,合理选择出行时间、线路、方式,避开高峰时段、警惕事故多发点段、遵守交通法规,谨慎驾驶,出行时戴好口罩,做好防护措施。
景区周边交通状况预测
预计节日期间,植物园、生态园、万博商圈、狼牙山、庆都山等商圈或景区旅游热度预计会增高,人流量车流量增大。请广大交通参与者合理选择出行时间、出行线路、出行方式,避开出行高峰易堵路段,小心驾驶,安全出行。
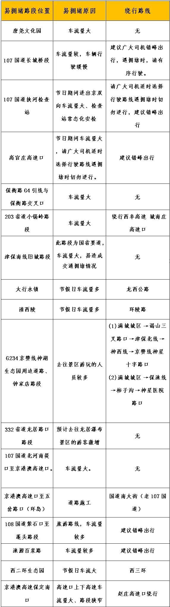
2021年“五一”期间易拥堵路段

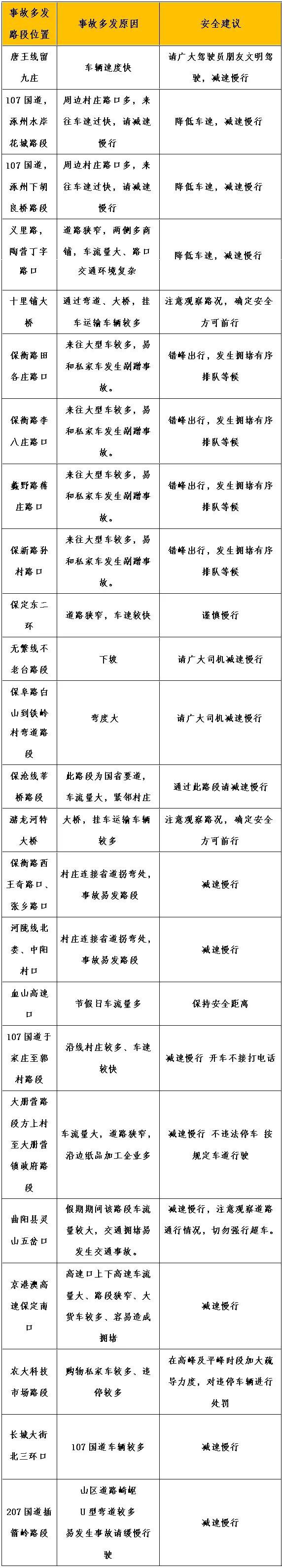
2021年“五一”期间事故多发路段






